云原生 - 2、Openstack架构
云原生 - 2、Openstack架构1、什么是Openstack2、Release3、云平台架构4、私有云、公有云、混合云5、“云”对未来的影响和作用6、相关文章导读1、什么是OpenstackOpenStack是一个开源的云计算管理平台项目,由NASA(美国国家航空航天局)和Rackspace合作研发并发起,以Apache许可证授权的开源代码项目。OpenStack 系统或其演变版本目前被广泛
1、什么是Openstack
OpenStack是一个开源的云计算管理平台项目,由NASA(美国国家航空航天局)和Rackspace合作研发并发起,以Apache许可证授权的开源代码项目。OpenStack 系统或其演变版本目前被广泛应用在各行各业,包括自建私有云、公共云、租赁私有云及公私混合云,用户包括思科、贝宝(Paypal)、英特尔、IBM、99Cloud、希捷等。
2、Release
官网版本:https://releases.openstack.org/
简单来说,Openstack将计算、存储、网络等功能划分为不同的核心组件,共同服务于基础云平台。从2010年孵化诞生的Austin、到13年的Grizzly、再到今天的Wallaby(开发中),Openstack社区也吸引了众多的开发者参与研发、探讨与完善。
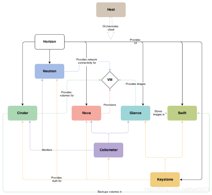
3、核心架构

2015年,OpenStack 社区开始使用集成化的构建模式。把OpenStack项目分成两大类:核心项目和非核心项目。核心项目只有六个,其余都是非核心项目。其中,核心项目有Keystone、Nova、Glance、Swift、Neutron、Cinder。

组件之间的协同工作与分工,使得计算、存储、网络能够在不同的节点(控制节点、网络节点等)进行合理的调度。

4、官方入口
- 文档:https://docs.openstack.org
- 社区:https://www.openstack.org/community/
- Git仓库:https://opendev.org/
- 博客:https://www.openstack.org/blog/
5、核心组件
-
共享服务组件
- 数据库服务(database service):Mariadb及Mongodb。
- 消息传输(Message Queues) :RabbitMQ
- 缓存(cache):Memcached
- 时间同步(time sync):ntp
- 存储(storge provider):ceph,GFS,LVM,ISICI等
- 高可用及负载均衡:pacemaker,HAproxy,keepalived,lvs
-
核心组件
- 认证服务(Identity Service):Keystone。提供了其余所有组件的认证信息/令牌的管理,创建,修改等等,使用MySQL作为统一的数据库。
- 镜像服务(Image Service):Glance。提供了对虚拟机部署的时候所能提供的镜像的管理,包含镜像的导入,格式,以及制作相应的模板
- 计算服务(compute):Nova。负责维护和管理云计算计算资源,维护和管理计算和网络。
- 网络服务(Network):Neutron。提供了对网络节点的网络拓扑管理,同时提供Neutron在Horizon的管理面板
- Web界面服务(Dashboard):Horizon。提供了以Web的形式对所有节点的所有服务的管理
- 块存储服务(Block Storage):Cinder。为运行实例提供稳定的数据块存储服务
- 对象存储(Object Storage):Swift。为Glance提供镜像存储和卷备份服务
- 测量(Metering):Ceillrmeter。提供对物理资源以及虚拟资源的监控,并记录这些数据,对该数据进行分析,在一定条件下触发相应动作
- 部署编排(Orchestration):Heat。提供了基于模板来实现云环境中资源的初始化,依赖关系处理,部署等基本操作,也可以解决自动收缩,负载均衡等高级特性。
- 数据库服务(Database Service):Trove。提供可扩展和可靠的关系和非关系数据库引擎服务
6、相关文章导读
也欢迎喜欢技术的朋友与我交流,感谢您的阅读。


更多推荐




所有评论(0)