人工智能(一)架构
人工智能这个词不是很新鲜,早就有开始研究的,各种推荐系统、智能客服都是有一定的智能服务的,但是一直都没有体现出多高的智能性,很多时候更像是‘人工智障’。但是自从chatGpt3被大范围的营销和使用之后,人工智能逐渐体现出来他的智能性和高度的推理分析能力,他的范围也不再局限于软件行业,财务、法律、人事等等各种各样的行业都开始进行学习使用。作者经过一段时间的研究学习,对于AI也有了自己的一些理解,在这
一、引言
人工智能这个词不是很新鲜,早就有开始研究的,各种推荐系统、智能客服都是有一定的智能服务的,但是一直都没有体现出多高的智能性,很多时候更像是‘人工智障’。
但是自从chatGpt3被大范围的营销和使用之后,人工智能逐渐体现出来他的智能性和高度的推理分析能力,虽然还是比不上有经验的业界选手,但是完全可以指导刚刚入行的业界菜鸟。
他的范围也不再局限于软件行业,财务、法律、人事等等各种各样的行业都开始进行学习使用。但是大家对于他的实现原理和架构还是没有了解,只是听各种特征过程、神经网络、token、大模型之类的专业术语就感觉好像是两个世界的知识一样,其实只是因为AI已经被研究了很久,积累的底层比较多。
作者经过一段时间的研究学习,对于AI也有了自己的一些理解,在这里进行分享,希望读者可以解开心中的疑惑,并且做好未来AI的学习应对。
二、架构
人工智能的使用场景很多,对话、机器人、文本分析、视频图像处理等等。一方面既然是因为chatGpt,人工智能这个词又被炒热了,另外一方面对话分析又非常具有人工智能代表性,毕竟授人以鱼不如授人以渔,对话传递知识明显是更加智能的体现。作者就以对话模型作为分析的场景。
在作者看来他的架构是这样的:

1、神经网络
神经网络是一种受人脑结构和功能启发的计算模型,它试图模拟生物神经系统的信息处理方式。基本的神经网络由大量的节点(或称为“神经元”)组成,这些节点通常被组织成多层。每个节点接收来自前一层节点的输入,对这些输入进行加权求和,然后通过一个非线性激活函数生成输出,该输出随后传递给下一层节点。

2、深度学习框架
深度学习框架是一种软件库或工具,它提供了构建、训练和部署深度学习模型所需的模块和接口。这些框架通常包含了预定义的多种神经网络层、优化算法、损失函数以及其他有助于简化深度学习模型开发的工具。代表性的有TensorFlow、PyTorch

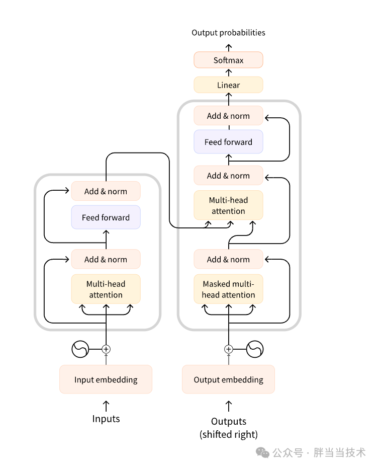
3、Transformer模型
Transformer模型是一种基于自注意力机制的深度学习模型,Transformer模型在自然语言处理(NLP)领域取得了革命性的进展,尤其是在机器翻译、文本摘要、问答系统和文本生成等任务中表现出色。
-
Encoder (左侧): 编码器接收输入并构建其表示(其特征)。这意味着对模型进行了优化,以从输入中获得理解。
-
Decoder (右侧): 解码器使用编码器的表示(特征)以及其他输入来生成目标序列。这意味着该模型已针对生成输出进行了优化。

4、数据集
通常是从互联网上收集的大规模文本数据,包括书籍、文章、网页、新闻、论坛帖子、社交媒体内容等,经过清洗和预处理,更适合于模型训练,比如:
评论,情感"这部电影的剧情紧凑,特效震撼,非常推荐!",正面"演员的表演非常自然,导演把握得很好,值得一看。",正面"电影节奏太慢,情节也比较散乱,不太喜欢。",负面"虽然期待已久,但看完之后感觉很失望,剧情缺乏新意。",负面"音乐和摄影都很出色,给人留下深刻印象。",正面"特效做得很糟糕,完全破坏了观影体验。",负面
5、标记器Tokenizer
将文本数据转换为模型能够理解的格式,就像计算机只会理解0、1一样,模型识别数据也只能识别数字,那就需要将数据集转换成模型认识的数字,他分为以下几步:

分词(Tokenization):将文本字符串分割成更小的单元,这些单元可以是单词、子词(subwords)、字符等。例如,句子 "Hello, world!" 可能被分割成 ["Hello", ",", "world", "!"]。编码(Encoding):将分词后的单元转换为数值ID,这些ID对应于模型的词汇表中的索引。例如,"Hello" 可能被转换为词汇表中的ID 1234。添加特殊标记(Special Tokens):为了满足特定模型的要求,可能需要在序列的开始、结束或其他位置添加特殊标记,如 [CLS]、[SEP]、[PAD] 等。截断和填充(Truncation and Padding):将序列截断或填充到模型所需的固定长度。
6、模型训练
主要是通过导入大量的数据,进行处理之后给模型源代码进行训练,训练之后模型就有了权重。在作者看来,经过训练之后的权重就像是小孩学习之后有自己的判断能力,他的用处主要是:
预测/推断:训练后的权重捕捉了模型从训练数据中学习到的模式和关系。当新的输入数据被送入模型时,这些权重被用来计算预测结果,无论是分类标签、回归值还是其他类型的输出。决策制定:在实际应用中,如自动驾驶、医疗诊断、股票交易等,训练后的模型可以根据其权重来做出决策或提供建议。特征理解:在某些情况下,训练后的权重可以帮助我们理解模型是如何处理输入数据的,哪些特征对于预测结果更为重要
预训练是训练模型前的一个操作:随机初始化权重,在没有任何先验知识的情况下开始训练。训练可能需要几周的时间。这是一个简单的例子:
import jiebaimport tensorflow as tffrom tensorflow.keras.preprocessing.text import Tokenizerfrom tensorflow.keras.preprocessing.sequence import pad_sequencesfrom tensorflow.keras.models import Sequentialfrom tensorflow.keras.layers import Embedding, LSTM, Dense# 假设loadset是一个函数,用于加载数据集# 这里我们用一个占位符函数代替实际的加载过程def loadset():# 这里应该是加载数据集的代码# 返回数据和标签return ["这是一个例句。", "这是另一个例句。"], [0, 1]# 加载数据集texts, labels = loadset()# 使用jieba进行分词texts = [" ".join(jieba.cut(text)) for text in texts]# 使用Tokenizer进行词汇映射tokenizer = Tokenizer(num_words=10000)tokenizer.fit_on_texts(texts)sequences = tokenizer.texts_to_sequences(texts)# 对序列进行填充以保证相同长度data = pad_sequences(sequences, maxlen=100)# 构建模型model = Sequential()model.add(Embedding(10000, 128, input_length=100))model.add(LSTM(64))model.add(Dense(1, activation='sigmoid'))# 编译模型model.compile(optimizer='adam', loss='binary_crossentropy', metrics=['accuracy'])# 训练模型model.fit(data, labels, epochs=10, batch_size=32)
微调是在模型经过预训练后完成的训练。要执行微调,首先需要获取一个经过预训练的语言模型,然后使用特定任务的数据集执行额外的训练。
Transformers提供了一个 Trainer 类在数据集上微调任何预训练模型。
from transformers import BertTokenizer, BertForSequenceClassification, Trainer, TrainingArgumentsfrom datasets import load_dataset# 加载预训练的tokenizer和模型tokenizer = BertTokenizer.from_pretrained('bert-base-chinese')model = BertForSequenceClassification.from_pretrained('bert-base-chinese', num_labels=2)# 加载数据集,这里以'huggingface/datasets'中的'glue'数据集的'sst2'任务为例# 你可以替换为你自己的中文数据集dataset = load_dataset('glue', 'sst2')# 对数据集进行预处理def preprocess_function(examples):return tokenizer(examples['sentence'], padding='max_length', truncation=True)encoded_dataset = dataset.map(preprocess_function, batched=True)# 定义训练参数training_args = TrainingArguments(output_dir='./results', # 输出目录num_train_epochs=3, # 训练轮数per_device_train_batch_size=16, # 每个设备的训练batch大小per_device_eval_batch_size=64, # 每个设备的评估batch大小warmup_steps=500, # 预热步数weight_decay=0.01, # 权重衰减logging_dir='./logs', # 日志目录logging_steps=10,)# 初始化Trainertrainer = Trainer(model=model,args=training_args,train_dataset=encoded_dataset['train'],eval_dataset=encoded_dataset['validation'],)# 开始训练trainer.train()
三、使用
模型的使用以前在c端都是智能客服和学习机、推荐系统之类的角色,即使智能性上升也很难做出质的改变。
至于机器人的确也是很大的使用方向,智能性提升,机器人才能发挥用武之地,但是作者认为目前的工业水准还不足以支撑机器人的智能行动,还是会局限在简单动作
除了模型对话之外,主要还是要学习使用AI工具,比如制作视频图片等等,很多公司都用模型和音频软件打通,然后由用户对工具输入指令并且不断微调,这个过程会减少人力成本,毕竟软件和软件对接操作,总归比人和软件交互友好。
至于技术人员对AI的使用,神经网络算法、深度学习框架已经偏向于基石,一方面是对参与者的要求很高,一方面是很难进行优化研究,我们以后的目光应该集中在大模型的使用和训练微调。
有初步理解的读者应该能明白,数据集的质量和引导性对于模型的智能效果影响是很大的,所以各种使用场景、专业知识、工作环境的数据就会影响模型的运转的效率和准确性。
未来的使用方向一定是ToB的,还有内部环境使用,就像作者公司内部已经使用模型进行代码检查了,使用起来主要是把改动代码传递给模型,让他按照固定的输出模板进行评论
这个过程最复杂的反而是输入文本(Prompt)的不断调整。举个例子,你让模型做代码检查,总不能说,你给我检查一下吧,你要告诉模型扮演的角色,输出什么(比如代码可读性、可维护性和可扩展性的改进;优化建议,考虑时间复杂性和性能;不要检查代码注释和其他代码样式问题等等),答案需要是一个特定模板的json,这样才可以解析,因为还有拿这个给去做画面展示呢。模型的交互也是多次的,毕竟代码改动很多,但是模型输入长度是有限制的。
后续还要进行模型微调,比如公司的基础组件、工具类的数据描述,不然AI代码检查就不理解这些,总是猜测这种代码有没有问题
所以一方面是AI工具的学习使用,一方面是模型的训练微调,两个方向是后面AI的主流
四、总结
作者通过对话大模型对人工智能的架构做了一些介绍,但是还有很多细节和技术点在一篇文章是说不清的:比如自注意力机制、模型怎么集成深度学习框架、特征工程、领域适应、权重调整引导等等。后续作者会开更加细化的文章进行论述。
这一篇主要是为了让大家对人工智能的架构有一个了解,还有明白我们以后会怎么样使用它。
AI的出现和兴起是不可避免的,目前他会大幅度影响知识类的行业,比如律师、医生之类的咨询服务,大家应该积极面对,先一步掌握才是应对变局的方法

更多推荐




所有评论(0)