软件硬件运维方案(资料word原件)
软硬件运维方案致力于通过全面服务内容,保障系统高效稳定运行。它涵盖了信息资产盘点、网络安全防护、主机存储管理、数据库及中间件运维等核心领域的专业服务,确保所有组件均得到精心维护与管理。同时,方案建立了严格的运维服务流程和管理制度,明确了服务时限、行为规范、现场支持及问题记录等要素,以保障服务的专业水准和高效执行。此外,还制定了周密的应急响应机制,包括应急流程、预防措施及突发应对策略,以应对潜在紧急
1 系统的服务内容
1.1 服务目标
1.2 信息资产统计服务
1.3 网络、安全系统运维服务
1.4 主机、存储系统运维服务
1.5 数据库系统运维服务
1.6 中间件运维服务
2 运维服务流程
3 服务管理制度规范
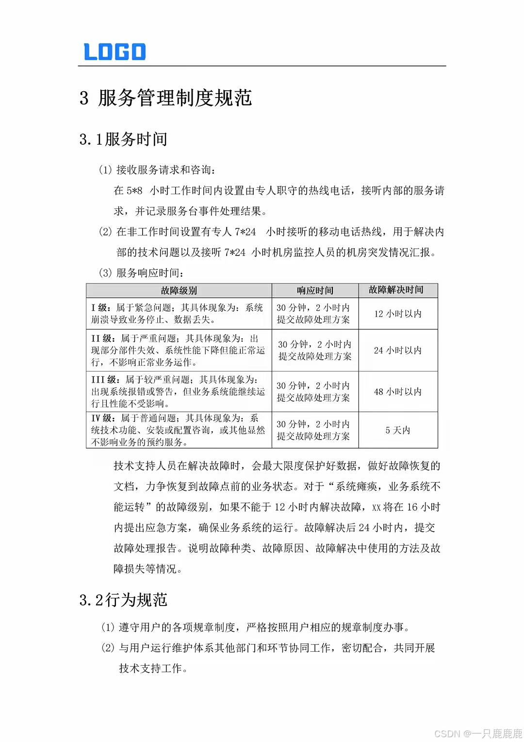
3.1 服务时间
3.2 行为规范
3.3 现场服务支持规范
3.4 问题记录规范
4 应急服务响应措施
4.1 应急基本流程
4.2 预防措施
4.3 突发事件应急策略
软件资料清单列表部分文档清单:工作安排任务书,可行性分析报告,立项申请审批表,产品需求规格说明书,需求调研计划,用户需求调查单,用户需求说明书,概要设计说明书,技术解决方案,数据库设计说明书,详细设计说明书,单元测试报告,总体测试计划,单元测试计划,产品集成计划,集成测试报告,集成测试计划,系统测试报告,产品交接验收单,验收报告,验收测试报告,压力测试报告,项目总结报告,立项结项审批表,成本估算表,项目计划,项目周报月报,风险管理计划,质量保证措施,项目甘特图,项目管理工具,操作手册,接口设计文档,软件实施方案,运维方案,安全检测报告,投标响应文件,开工申请表,开工报告,概要设计检查表,详细设计检查表,需求规格说明书检查表,需求确认表,系统代码编写规范,软件项目质量保证措施,软件部署方案,试运行方案,培训计划方案,软件系统功能检查表,工程试运行问题报告,软件合同,资质评审材料,信息安全相关文档等。
获取方式:本文末个人名片直接获取。

软硬件运维方案致力于通过全面服务内容,保障系统高效稳定运行。该方案目标明确,旨在优化系统性能、确保数据安全。它涵盖了信息资产盘点、网络安全防护、主机存储管理、数据库及中间件运维等核心领域的专业服务,确保所有组件均得到精心维护与管理。同时,方案建立了严格的运维服务流程和管理制度,明确了服务时限、行为规范、现场支持及问题记录等要素,以保障服务的专业水准和高效执行。此外,还制定了周密的应急响应机制,包括应急流程、预防措施及突发应对策略,以应对潜在紧急情况,确保业务连续性,降低风险隐患。
更多推荐




所有评论(0)