从麦肯锡的视角解读全球企业数字化
因一直以来从事企业数字化和人工智能转型的相关工作,前段时间中信出版社的老师寄来一本《麦肯锡讲全球数字化》的书籍,让我帮忙推广推广,当然推广不好说啦,毕竟本人的影响力有限,但出于委托,还是很认真的读完了此版巨作,其中的收益,也正好借此机会有幸地分享给大家!
文章目录
1. 引言
因一直以来从事企业数字化和人工智能转型的相关工作,前段时间中信出版社的老师寄来一本《麦肯锡讲全球数字化》的书籍,让我帮忙推广推广,当然推广不好说啦,毕竟本人的影响力有限,但出于委托,还是很认真的读完了此版巨作,其中的收益,也正好借此机会有幸地分享给大家!

2. 这是一本怎样的书?
《麦肯锡讲全球企业数字化》令人共鸣和钦佩的地方,在于本书不是单纯的将数字化投资视为一系列成功的案例或者单纯的路线图,而是更具体地提供了数字化转型价值的整体方法论, 是一份及其实用的转型指南,指出了成功转型的六大关键组成部分:
蓝图:制定以业务为导向的转型路线图,包括高管团队矢志转型的决心、明确的重点业务领域和可量化的业务成果目标;人才:打造一个吸引数字化人才并助其茁壮成长的环境;创新、开发、运营模式(业务、产品、敏捷):重塑组织,以使其运营更敏捷、更迅速,并组建聚焦数字化产品的小组,让业务团队和技术团队紧密合作;技术:构建一个支持高效、高质量开发和有可扩展性的技术环境;数据:专注于关键数据,利用数据和洞见产生实际价值;采用和推广:鼓励数字化解决方案的采用并在企业内部加以推广。

此外,本书因其是2024年出版的原因,基于2023年是GenAI(生成式人工智能)的元年,因此也与时俱进的加入对GenAI等新兴技术的一些看法,针砭时弊地指出了GenAI等新兴浪潮可能给当下企业在愿景和发展进化等方面会带来哪些巨大变革和影响,以下段落引用于本书麦肯锡式的对GenAI的独到剖析。
如何看待GenAI等新兴技术?
本书将不会对这些趋势进行详细介绍,我们鼓励读者关注麦肯锡公司的技术趋势年度报告。我们想重点强调的是GenAI,我们认为它的颠覆性潜力与云技术或移动技术相当。GenAl指定的算法(如GPT-4)可创建新内容,如音频、代码、图像、文本、模拟和视频等。这项技术使用其吸收的数据和体验(通过与用户进行互动“学习”新信息,并判断哪些是正确的,哪些是错误的)来生成全新的内容。
GenAI仍处于早期阶段,我们可以预见在接下来的几个月或几年里,这一领域将疾速进化。在评估如何最有效地使用GenAl模型时,企业有三种应用类型:
内容生成。通用模型擅长自动化、加速和改进现有的知识型工作(例如GPT-4、谷歌的Chinchila、Meta的语言大模型OPT)。例如,营销人员利用GenA!模型生成内容,可以大规模、有针对性地开展数字化营销。通过“知识助手”来监测对话和提示服务人员,可以完全实现客户服务的自动化或客户服务的大幅优化。GenAl还能快速开发和迭代产品原型与施工图纸。新发现。行业专用模型不仅可以加快现有流程的优化,还可以开发新产品、新服务,推动创新。例如,在制药行业,通过部署、运用通用技术(比如OpenBIOML、BIO GPT)的应用模型,可提升药物研发或患者诊断的速度与效率。另外,GenA!模型可以应用于庞大的药物分子数据库,从而开发潜在的抗癌药物。在不同行业的不同商业案例中,GenAl的影响潜力和适用程度有很大的差异。编写代码(例如Copilot、Alphacode、Pitchfork)。这些模型有望促进编码工作的自动化、高效化和普及化。现有型已经能自主编写代码、文档、自动生成或完成数据表,以及测试网络安全性(仍需要进行重要且全面的测试来验证结果)。麦肯锡公司最近的研究结果显示,我们的软件开发人员在使用Copio时,生产力提高了25%以上。在数字化转型的大潮中,只要涉及GenA,我们都应慎重考量。首先,我们对GenAI模型价值的理解应建立在对业务目标的清晰理解的基础上。这听起来是显而易见的事,但随着对GenA!的兴趣日渐浓厚,人们总是会忍不住开发越来越多的应用场景,但这最终并不会创造太多业务价值,甚至有可能分散人们对数字化转型工作的注意力。
其次,像任何技术一样,想要从GenAI中获取丰厚收益,需要具备本书建议的六大能力,包括围绕云技术、数据工程及MLOps等一系列能力和技能,以及找到GenAI专家,并且培训员工掌握新一代能力。
鉴于这种必要性,企业必须重新审视数字化和人工智能转型规划,并评审其优先考虑的数字化转型方案,以确定GenAI模型如何改进结果(例如内容个性化、通过聊天机器人助手来提高在线转化率等),这是非常重要的。企业应谨慎考虑增加试点项目这件事。试水一下无可厚非,但真正的资源应该只投在与商业价值紧密相关的领域。企业应花时间了解一下GenAI对企业数字化和人工智能转型过程中正在开发的能力的需求和影响,例如:
运营模式:需要专职的、聚焦GenAI并为此承担责任的“敏捷小组”,以确保高效开发和应用GenAI解决方案。这意味着我们要与法律、隐私保护、治理以及MLOps和测试等领域的专家进行密切合作,以训练和跟踪解决方案。技术架构和应用:系统架构需要进行调整,将多态GenAI能力嵌入端到端的工作流程。在技术栈的多个层面,比如数据层、模型层、用户体验界面等要有一个进化过程,以确保数字化解决方案有足够的集成和响应能力。数据架构:将GenAI模型应用于当前数据需要企业重新考虑网络架构和数据处理,我们不仅要考虑数据的规模,还要考虑随着GenAl模型的学习与进化带来的剧烈变化。应用和业务模式的改变:我们可以预见,GenAI几乎在任何情况下只能自主完成部分工作,不能完全取代人工。我们仍然需要开发人员和联络中心的员工,但他们的工作需要重塑。这可能比技术本身更具挑战性,尤其是GenA!模型存在显著的“可解释性差距”。这意味着用户可能因为不信任它们而无法很好地利用它们或者根本无法使用它们。对员工进行再培训,让他们知道如何在工作中运用GenAI模型,公司需要付出很多努力,只有这样才能实现预期的生产力的提高。
数字信任:GenAI代表了公司需要关注的重大信任问题。鉴于各个国家的数据隐私法规对完善度和限制性方面的要求各不相同,因此仍然需要制定相关政策,对在第三方服务中使用专有的或敏感的信息,以及在数据泄露情况下如何追责等情况加以规范。同样,公司需要仔细思考和跟踪知识产权的发展情况(特别是有关知识产权侵权的问题),以及由于GenAl模型不完善而带来的偏见。
在人人都可以访问“智能”内容的世界里,掌握专有数据的能力和执行能力将助力公司在竞争中脱颖而出。
3. 这本书讲了啥?
3.1 绘制转型路线图
许多企业的数字化和人工智能转型之所以停滞不前,大多是因为缺乏规划和协调。领导层在战略规划阶段就对数字化和人工智能转型产生误解,从而不可避免地导致执行混乱,领导层常常会犯五大错误:
- 对数字化的认知存在差异,各执一词;
- 只将精力投入自己偏爱的项目,但这些项目不会带来太多价值;
- 过于重视技术层面的解决方案,而忽视关键人员和转型对能力的要求;
- 转型范围太广,投资过于分散;
- 首席执行官将职责交由其他高管。
以上任何一个问题困扰,都需要及时调整,无论处于转型的哪一阶段,亡羊补牢,为时未晚,明确转型目标,围绕计划做好沟通与协调,始终坚定信念,针对如何制定转型路线图,扎实推动数字化转型,这一阶段转型的指导可以拆分成以下章节:
第一章:激励高管团队,使其团结一致。领导层必须投入时间,形成一种通用的数字化语言,学习其他行业的先进经验,建立一个共同愿景,以及对实现愿景的一系列承诺要有清共识。

书中也提到乐高集团的公司愿景:
引领未来玩乐
如今,孩子越来越喜欢电子设备,购物行为也越来越数字化,物流也越来越依靠技术的支持,在这种情况下,乐高集团制定了公司愿景:引领未来玩乐,而该愿景的实现需要将数字化作为核心并成为科技领导者。
第二章:转型“规模”应符合实际需要。诸多企业转型出现困难,归根结底在于转型规模不当,要么规模太小而无法产生实质性影响,要么规模过大而无法实现。
首先小步快跑,能进能退,先确定几个重要且独立的业务领域,进则可以落地完美的数字化转型方案,退则即使遇到最大的挫折,也不至于影响全面的业务开展,如图3.2所示;

其次根据价值潜力和可行性对领域进行优先级排序,找出投入产出比最高的业务领域作为优先领域,如图3.3所示。

第三章:让业务领导者界定可能性的边界。当业务领导者开始设置雄心勃勃且切实可行的转型目标时,转型的飞轮就开始运转了,但是也要切合实际的知道某一业务领域的边界在哪里,具体切实可行的转型上限在哪里,如图3.4是业内通用的重塑业务领域的五步法原则,当然有些企业也习惯41235的顺序原则,采用的所谓价值驱动优先原则。
第四章:充分了解实现目标所需的人力资源。“敏捷小组”是小型的跨学科团队,承担业务重构的职责,企业应明确所需“小组”的种类和数量,如图3.5是部分敏捷小组中的典型角色。
不同的解决类型方案也伴随着不同的敏捷小组人员配置方案,例如OLAP(分析密集型解决方案)需要深厚的数据工程和数据可续方面的专业知识;而面向C端客户的解决方案则更侧重用户体验设计和软件开发技能,因此大多数公司都会设置3-6种不同的小组类型,图3.6展示了3种典型的敏捷小组类型及其成员配置明细。
此部分也包含了其他几个章节,篇幅问题就不一一阐述,有兴趣的读者细品原书。
-
第五章:培育当前及下一个十年所需的数字化能力。为了制胜数字化和人工智能时代,企业必须从根本上提升自己组织的能力,应了解清楚所需的各种能力以及如何构建这些能力。 -
第六章:数字化路线图是企业高管必须履行的契约。数字化路线图是一份企业如何通过投资和激励未重塑业务领域的具体计划,也是一份企业如何借助有效的可量化目标打造企业级能力的清晰方案。 -
第七章:形成团队合力,实现终极目标。为了取得教字化和人工智能转型成功,每位高管都应尽职尽。
3.2 打造企业人才库
世有伯乐,才有千里马,此部分主要阐述如何打造数字化和人工智能转型的人才库,毕竟只有尽快启动了人员和人才的转型,才能正式动员技术人员开始按照数字化路线图提供服务,而且确保所需人才的到位往往需要的时间较长。
此部分分为以下五个章节;
第八章:核心能力与非核心能力--战略性人才规划。企业应清晰了解自己的人才状况、所需要的人才,并制订相关计划来缩小两者之间的差距。这看似容易,做起来却很难,如图3.7则揭示了数字化相关的人才分类明细。
此部分接下来的一些章节更多的是提供了如何构建、招聘、识别、培养数字化及人工智能转型需要的人才的一些指南。
第九章:懂得如何构建数字化人才库的专职团队。企业要培养一个专业人才团队,该团队知道如何发掘、聘用并留住数字化人才。第十章:招聘数字化人才是一道双向选择题。不是只有科技公司才能吸引顶尖人才,传统企业同样可以:提出有吸引力的员工价值主张,基于候选人和员工的期待与需求设计招聘体验和入职体验。第十一章:慧眼方能识才。这一点也是知易行难。企业要能将顶尖技术人才与普通人才区分开来。除此之外,在不推翻现行人才管理框架的情况下,企业要为数字化人才规划双轨职业发展路径。第十二章:培养精益求精的工匠精神。当今技术发展日新月异,这就要求数字化人才强化学习,持续精进,你也应该这样做。
3.3 采用新的运营模式
“敏捷”这一概念已被过度使用,几乎成了陈词滥调,但它仍然是公司数字化运营的核心。"要想完善并推广数字化和人工智能解决方案,公司须采用敏捷运营模式,使技术开发方式更灵活、更快捷。然而,开发新的运营模式可能是数字化和人工智能转型中最为复杂的工作,因为它触及公司的核心以及员工的协作方式。
对于软件解决方案而言,成立敏捷小组是最有效的开发方式,这一点毋庸置疑。不过,如果敏捷小组数量较少,那么任何公司都能把它们运营好,可一旦这一数字扩大到成百上千,那就是另一回事了。
本部分包含以下内容:运行良好的敏捷小组采用的关键工作方法是什么?更重要的是,组织和管理好多个敏捷小组需要做什么?
第十三章:从“形式敏捷”到“实质敏捷”。要想最大化敏捷小组的效率和影响力,除了对基本流程进行更改,企业还要采取哪些方法?书中讲了具体敏捷实施的一些建议,比如敏捷开发周期和绩效管理活动,如图3.8。

第十四章:支持数百个敏捷小组的运营模式。从少数几个敏捷小组发展到遍布公司各个层面的数百个敏捷小组,但是总体上可以分类为三大类产品小组、平台小组、分会小组,具体如图3.9。
在敏捷的运营模式上,又主要是三种运营模式在发挥支持作用:数字化工厂、产品和平台、以及企业级敏捷性。具体如图3.10。

第十五章:产品管理专业化。产品负责人相当于敏捷小组的高效能首席执行官。他们是所有运营模式的关键,值得优先关注和投资,图3.11列举了优秀产品负责人的一些关键技能。
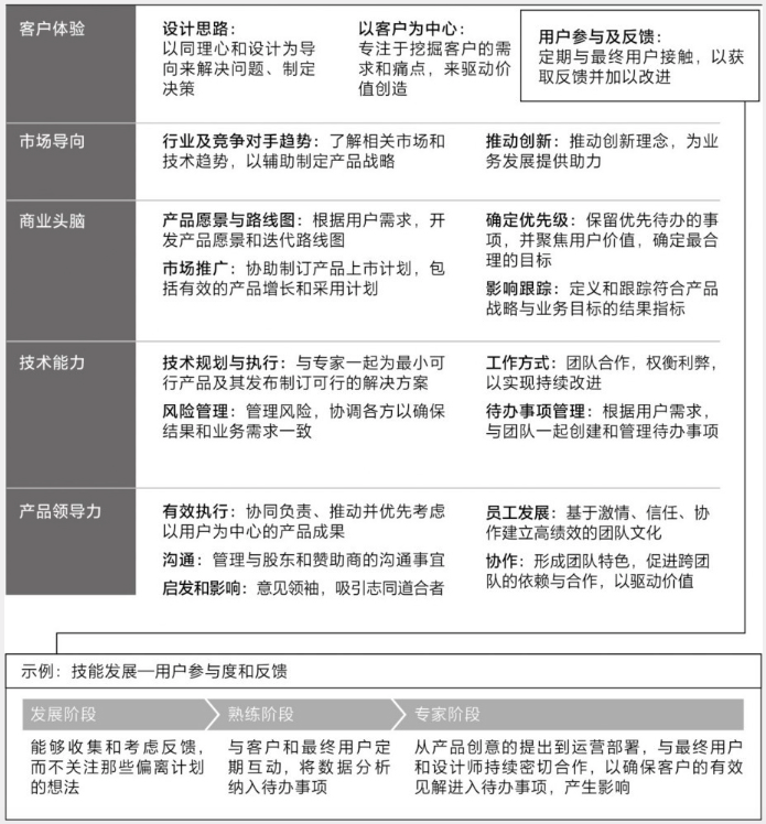
第十六章:用户体验设计--魔力要素。那些真正以用户为中心的公司会努力读懂用户的动机,并以此为基础提供既能满足其需求,又能创造令人愉悦的体验,并且随着与日俱增的消费者研究的方法越来越多,设计需要清楚地了解哪种工具最能服务于哪种目的,如图3.12。
3.4 高速分布式创新技术
要构建能够支持数字化转型的技术环境,需要具备七大能力。
第十七章:具有开发灵活性与运营延展性的解耦架构。解耦架构的总体设计原则和方式,是通过最小化依赖关系来构建的,并引入APIs概念,赋能小组创新。
平台架构支持与用户互动的交互系统(前端)和数据存储系统(后端),以及数据和分析,以形成解决方案,并朝着数字化以及人工智能方向转型。最佳的架构集灵活性、稳定性和速度于一身,以便系统中的敏捷小组能够构建所需的解决方案,从而交付数字化路线图。这里关键的一点在于,需要一个分布式和解耦的体系结构,以便小组能够组装模块化和可以重复使用的组件,如图3.13。

具体如何做到点对点控制到解耦控制呢?
- 采用基于API的接口,但是又要防止接口数量激增
亚马逊公司的杰夫·贝佐斯因一份备忘录而闻名于世,这份备忘录改变了亚马逊公司和整个软件世界’。其要点如下:
- 所有团队通过服务接口(也就是APIS)共享各自的数据和功能,而且团队必须通过这些接口进行沟通。
- 禁止其余任何形式的进程间通信,不允许直接链接、直接读取其他团队的数据储存、共享内存模型以及任何形式的后门程序等。员工们仅能通过调用网络上的服务接口来进行交流。
- 使用什么技术并不重要,例如超文本传输协议(HTTP)、公共对象请求代理结构(Corba)、发布/订阅模式(Pubsub)、自定义协议(custom protocols)等,这些都可以,贝佐斯对此并不在意。
- 无一例外,所有服务接口必须从设计之初就设计为可从外部访问。换言之,团队必须规划和设计能够让外部开发人员共享的接口,没有例外。
- 凡是不遵循上述要求的员工都会被开除
- 利用数据平台来缓冲核心系统外部的数据处理,当然也可以创建具有高质量数据、简单易用的数字化产品来形成更高级的数据架构,如图3.14给出了基于数据平台的现在应用程序架构概述和图3.15基于数据平台的现在应用程序架构详细原理图。


-
第十八章:一种更精细、更注重价值的云迁移方法。在将应用程序迁移到云上时,关注有价值的业务领域,可以确保云投资的最大回报率。重点阐述了从同步重塑业务领域和底层科技、确定云部署和迁移方法、选择云服务提供商、建立FinOps能力等方面如何达到最经济有效的云经济。 -
第十九章:自动、快速编写高质量代码的工程实践。软件开发和部署的自动化是构建和发布高质量软件的基础。
过去,软件开发需要多年设计、开发及严格测试,甚至发布新软件还像发布新车型一样还会有营销大会和发布会,随着时间的沉淀,更先进的方法和工具的出现,几乎每家公司都成为了一家软件公司,因此也抽象出了SDLC(Software Development Life Cycle,软件开发生命周期)核心模型,如图3.16。
支撑SDLC的“小而快”工程实践取得成功的三个核心条件如下:
通过Devops快速交付软件。并且基于DevOps的坚实基础,衍生到其他代码的开发工作中,如DevSecOps、MLOps和DataOps,见图3.17。
从代码的标准化和可维护性入手提高质量。为所有代码选择并使用同一个版本控制系统,如Git、CVS、SVN;决定使用哪个软件框架,如基于JavaScript语言的Web应用的React或Angular等架构;确保代码编写方式的一致性;决定使用哪个测试框架来验证代码,如图3.18;将代码的复杂性将至最低;自动生成合规性文件。
通过CICD(Continuous Integration/Continuous Delivery)实现端到端的自动化。
CI以自动化的方式处理软件开发过程中有关协调及验证软件设计变更的问题,以确保高质量。有多种工具可用于实施Cl。
在一家世界级的制药公司,负责开发新的API功能的敏捷小组选择将CirceCl配置为CI工具。代码的生命周期如下所述:
- 敏捷小组中的工程师修改代码,然后将其存储到GitHub(版本控制)中;
- CircleCl检测在版本控制中所做的代码更改;
- CircleCl通过运行Pylint(代码分析工具)来验证代码是否合乎标准;
- CircleCl通过运行与代码相关的测试(在本例中使用Pytest)来验证代码是否运行良好;
- CircleCl通过运行代码指标(此处使用SonarQube)来验证代码是否合乎质量标准;
- 使用工具自动生成代码文档(此处使用的是Sphinx,一种开源工具,从代码中提取文档并生成可读性的网络文档);
- CircleCl将已通过验证的代码打包成模块化构建块,并将其存储在软件包仓库中。在本例中,软件包存储在Amazon ECR(这是由亚马逊公司管理的Docker镜像存储库)中。这些“库”可让应用程序在任何环境中运行,但应谨慎使用;
- CircleCl随后运行所有的集成测试,验证新的模块化构建块在与其他所有软件集成时是否正常运作,同时验证其他团队成员所做的任何代码更改(在本例中,使用的是Selenium,一种用于自动编写测试的开源网络自动化工具)。
因为整个过程自动化并且频繁运行(因为代码会发生变化),所以能够快速为开发人员提供关于代码质量的反馈,并确保高质量的软件得以发布,增强开发人员的信心。
CD是下一个流程步骤,是CI的自然延伸。它将采用那些成功完成所有CI步骤的软件,并将其交付到生产环境中,消除了流程中的任何手动步骤,最终使得用户可以自动使用该软件;上述制药公司选择将Argo CD工具部署到生产环境(Kubernetes集群,一个开源容器编排系统)中,具体步骤参考如下;
- Argo CD检测到由CI在GitHub(版本控制)上进行的更改(表明有新内容需要部署)。
- Argo CD使用Checkmarx对软件包进行漏洞验证,以检测软件包或编写的代码中存在的安全攻击向量。这是一个额外的步骤,目的是要确保投放到生产环境中的内容是安全的。
- Argo CD从Amazon ECR中将Docker镜像复制到生产环境中的Kubernetes平台。Kubernetes平台简化了对“库”的管理,提高了应用程序的可移植性。
- Argo CD确保这个新的“库”具有一个专门的API,用于测试代码包是否可以正常运行。
- Argo CD要求Selenium(一个测试工具)验证API是否正确运行。
- 最后,如果到此为止一切顺利进行,Argo CD可以选择其中一种策略,以安全的方式向最终用户公开API,而不对任何使用API的用户形成干扰。
采用CI/CD通道的部署方式,该制药公司将部署时间从数小时缩短到十分钟,同时大大减少了技术债务与安全风险。
严格运行的CI/CD无需几个月或几个季度,只需几天(甚至几个小时)的时间,就可以帮助企业持续发布可靠且高质量的软件。从本质上讲,CI/CD是一个流程,新的软件功能从初始编码开始,经过不同步骤,最终发布到生产环境中供用户使用,整体CI/CD的示例如图3.19。

第二十章:提高开发人员生产力的工具。构建一个开发者平台,使工程师都能轻松、高效地工作,并且可以避免使用过多的工具。
众所周知,代码托管服务平台GitHub多年来都在设法让自己的工程团队能够在本地笔记本电脑环境(macOS操作系统)中工作。报告显示,尽管付出很大努力,但本地开发环境依旧脆弱。随意进行更改可能会导致本地环境崩溃,而修复则要浪费数小时的宝贵时间。因与本地环境配置不一致而导致使用中断的情况屡见不鲜。GitHub为应对这些挑战,迁移到了标准化的虚拟环境中,而虚拟环境预装了各类工具,使其可以访问所需的任何数据。
随着企业规模的扩大,敏捷小组数量从5个增加到20个、100个甚至1000多个。在这种情况下,企业应该转移到自助式(沙箱)环境,该环境不仅能够提供敏捷小组的开发解决方案所需要的所有现代化、标准化工具,还允许自动扩展,这样也可以避免请求IT部门提供基础设施和工具,以免其超负荷工作,同时允许团队生成可以在生产环境中运行的代码。
企业架构团队负责提供关于工具和技术的标准,而负责执行的则是一个专门的工程团队(有时也称开发者平台团队)。工程团队还负责以下工作:提供以用户体验为中心的工具以精简敏捷小组,帮助其专注干快速交付价值,而不是将精力耗费在基础设施和工具的管理及维护上。
因此要创建一个有效的开发环境必须具备两个要素:
- 灵活且可扩展的开发沙箱,如图3.20;

- 现代化和标准开发工具 ,如开发人员工具;软件打包工具;代码包存储工具;软件开发工具;监控工具等等。
第二十一章:交付生产级数字化解决方案。通过自动化,为安全、可控以及可扩展的生产环境创造条件。要想创建一个可靠的高效生产环境,必须注意三个重要的方面;
以高度可控性和可审计性为目标;鉴于生产环境服务于关键业务应用程序,因此需要具有高度的可控性和可审计性,不仅出于可靠性的考虑,也是出于合规性的考虑,如ISO 27001,PCI、SOC2、TISAX等,这种能力主要体现在如图3.21以下两个方面。

确保环境的安全性、可扩展性和可用性;整合监控和可观测性。一些常用的监控内容包括应用程序监控,云和基础设施监控等;但是需要注意的是,没有哪一种单一工具可以让公司了解端到端的信息流。出于生产目的,平台工程团队需要找到合适的工具,它不仅要确保环境是可靠的,还要确保在出现问题时能够快速诊断。图3.22是麦肯锡公司财务分析解决方案的性能监控仪表盘,客户可以通过Web界面或APIS访问这些解决方案。
第二十二章:从一开始就建立安全性和自动化。在整个软件开发过程中,自动执行安全检查将加快整体开发的速度,并能确保所有数字化解决方案的安全性和稳定性。
安全漏洞固然有可能是因为云资源导致的,但是更多是由于人为错误和配置不当导致的,此外传统的网络安全机制无法满足运行速度的要求,因此企业必须采取自动化为核心的新型安全方法。如安全左移和实施DevSecOps将安全性嵌入SDLC。
安全左移。“安全左移”(shift left on security)是软件行业使用的专业术语,用于描述在SDLC的早期嵌入安全性,而不是将其留到最后一步再添加(见图3.23)。这样做有两个理由,其一,开发团队在编写代码时可以更快地处理安全问题;其二,可以在SDLC的每个步骤中及时添加安全检查。

实施DevSecOps将安全性嵌入SDLC。实现“安全左移”需要DevSecOps平台,即将安全性融入DevOps。这意味着将安全专家整合到DevOps团队,在整个SDLC中落实安全措施。自动化是安全左移的核心原则。在相同的端到端CI/CD过程中,平台工程团队嵌入工具来检测安全风险并加以解决(见图3.24)。其目标是随着时间的推移实现安全检查的100%自动化。

第二十三章:MLOps助力人工智能的规模化应用。人工智能和机器学习(AI/ML)模型是“活的生物体”,需要监测和持续的数据训练。这就是为什么需要MLOps自动化工具实现人工智能的规模化应用。
MLOps实际上是一套应用于整个机器学习模型使用周期的实践方法,如图2.25。

数据:构建系统和流程,为机器学习应用程序大规模地持续收集、管理、分析、标记和维护高质量数。模型开发:实现模型开发的专业化,确保高质量算法可以被解释、没有偏见且符合预期,并且利用新数据进行持续监测和定期更新。数据管道和模型管道:通过交付集成应用管道来最大限度地提高业务价值并减少工程开销,这些管道能够接收数据或事件、处理和增强数据或事件、运行模型、处理结果、生成操作以及监测不同组件和业务的KPIs。产品化和规模化:为使数据能够大规模运行,我们需要增强其处理能力和模型训练能力,包括添加测试、验证、提高安全性、CI/CD和模型再训练。上线运行:积极监测资源、性能和业务KPIS。
有效的MLOps和最佳实践,可以显著提高OKR和KPI,但是可靠的MLOps有赖于以下四个关键实践:
-
确保供机器学习系统使用的数据的可用性、高质量和可控性:机器学习模型依赖数据,如果没有高质量且可使用的数据,机器学习模型就会失去精确性或者根本不可用。因此,我们需要实施数据质量检查。现在有很多工具可以对数据质量开展评估,对异常情况进行检测,并发现错误数据。数据质量检查在监测金融交易额等高数据吞吐量的场景中非常有用。 -
提供工具,优化机器学习开发:1)编写可复制、可维护的模块化数据科学代码并非易事。像Kedro(使用Python)这样的软件框架旨在让代码编写更加容易。这些软件框架借用软件工程的概念(如模块化、关注点分离和版本管理),并将其应用于机器学习代码;2)为开发出能够满足业务需要的模型,数据科学家喜欢通过试验尝试不同的数据、特征和算法。这些试验的结果需要和所有相关的元数据(例如使用的特征或任何附加的模型配置)一起存储在某个地方。MLflow和MLRun等工具具有模型管理和重复试验的能力,还可以跟踪哪些试验能够产生更好的业务结果。 -
使用机器学习交付平台,力争实现自动化:设计一个机器学习应用程序交付平台并使其连续运转是至关重要的。该平台应执行可扩展的自动化流水线管道,用于处理数据、训练、验证和为生产的高质量模型打包。此外,机器学习平台应部署在线应用管道,该管道应包含训练好的模型打包,执行数据预处理或后处理任务,与数据源和其他应用进行集成,并收集重要的数据、模型、应用和业务指标,以实现可观测。 -
监测模型性能,推动持续升级:机器学习模型与软件不同,当软件部署到生产环境时,只要注重质量和进行严格的测试便能使其按预期工作。而机器学习模型需要经过“训练”,这意味着人们需要监测每个模型的工作情况,并随着时间的推移不断调整以改善模型。同样,机器学习模型对现实世界真实数据的条件非常敏感,而且随着时间的推移可能出现退化。这就是必须对机器学习模型进行监测,以确保它可以正常运行的原因。例如,在全球新冠肺炎疫情大流行的隔离期间,顾客行为在一夜之间急剧改变。根据历史上(疫情前)顾客的消费模式训练的机器学习模型无法再做出有效预测。例如,即使餐厅已经关门,模型仍建议客户去餐厅用餐。这就是要监测模型的性能并快速诊断出现差异的原因,这一点至关重要。对模型的监测不应仅限于查找偏移现象,还应该对数据质量和一致性进行验证,并根据业务KPls来测量模型的准确性和性能。这种更广泛的监测视角尤为重要,这样公司就不会只关注模型性能,而会评估模型对业务的帮助程度。
MLOps是一个飞速发展的领域。截至本书撰写之时,已有60多家供应商提供不同的MLOps软件工具,从现成平台到专业工具,应有尽有。
3.5 让数据融入每一个角落
数据问题往往是成熟企业遭遇挫折和失败的根源。根据我们的经验,在基于人工智能的解决方案开发工作中,多达70%的工作都是围绕数据的整合和协调进行的。其中许多问题是由传统的孤岛式系统造成的。因此,精心设计数据结构便于使用和复用是至关重要的。否则,规模化应用就会困难重重。我们的目标是所使用的数据必须准确、有相关性和可用性,这样有助于敏捷小组做出更好的决策,构建更好的数据支持解决方案。
实现这一目标的核心是数据产品,也就是一组经过精选和打包的数据元素,公司的任何团队或应用程序都可以轻松使用它。
首要问题是你需要哪些数据产品?它们应该包含哪些数据元素?你的数字化路线图应该引导你找出问题的答案,你要把努力的重点放在价值最大的数据上。
为了能够轻松开发数据产品,顶级公司都会建立一个稳固的数据架构,使数据从来源地到使用地实现高效“流动”。它们还会部署联合数据治理模型,由业务负责人担任数据和数据产品的担保人。本部分将展示如何将数据转化为竞争优势。
第二十四章:确定哪些数据是重要数据。公司根据数据资产可创造的价值,对需要修复的数据进行评估,并制订计划,使其达到可用标准。
识别数据并按优先级排序。从业务领域下钻到具体的数据元素,如图2.26。
评估数据就绪度,从各个维度评估数据质量,具体如图2.27。
制定数据路线图。第一层:侧重建立数据产品小组,其具体工作是确保高优先级的数据元素准备就绪,并构建这些数据元素的消费路径(见二十五章);第二层:开发数据“管道”和存储架构,服务于高优先级的数据域和后续数据域(见第二十六章);第三层:为健康的数据管理奠定基础。我们需要确保未来数据是由正确的途径收集而来的,这样所有关于数据的清洗和调整工作不会白白浪费(详见第二十七章)。
第二十五章:数据产品--可以扩展的可复用构建块。要像管理产品一样管理数据,通过这种方式来实现数据投资的短期价值和长期价值。公司要设立专门团队负责管理数据,使所有敏捷小组都能轻松、安全地使用这些数据产品。
数据产品通过整合不同业务系统(比如数字化应用程序或报告系统)以“消费”数据,从而实现缓冲核心系统在外部的数据处理,解耦核心系统的数据功能。每种类型的业务系统对如何存储、处理和管理数据都有自己的一套要求,我们称之为“消费原型”,图2.28是常见的五个消费原型。
如何真正构建具有中间层的功能的数据产品呢,可以从以下三个层面入手:
- 识别能产生价值的数据产品;
- 建立数据产品小组;
- 开发数据产品。
第二十六章:数据架构或数据“管道”系统。构建目标数据架构,应同时满足公司的商业智能(BI)和人工智能需求。公司可以利用现有的参考架构来降低实施的复杂性。
如果把数据比作水,那么数据架构就是一个“管道”系统,把水从存储的地方输送到使用的地方。数据架构是用户或应用程序存储、转换、分析以及使用数据的主要管理环境。如果没有完善的数据架构,那么公司会陷入困境,因为数据经常是分散的,并被困在许多数据孤岛上(例如老旧过时的核心系统)。
如果实施得当,数据架构可以更快地构建可复用的高质量数据产品,并且易于团队访问。这可以优化决策结果、提高面向客户的应用的智能程度、便于对数据内部访问和控制。
数据架构原型。构建数据满足人工智能的数字化解决方案的数据平台可参考的数据架构原型图可参考图2.29。
数据功能的确定及参考架构的采用。
首席数据架构师将首先制定所需数据能力的高级目标(见图2.30),其重点是构建“最小可行数据架构”,以满足优先级别高的数字化解决方案(包括商业智能和人工智能密集型解决方案)的需求。这个数据能力的高级目标路线图将有助于就所需内容达成一致,并在分析当前状态架构时提供一个良好的基准测试框架。虽然首席数据架构师负责这项评估工作,但数据消费者、数据经理或管理员以及数据产品和应用程序所有者也至关重要,他们可以就所需的技术能力发表意见。

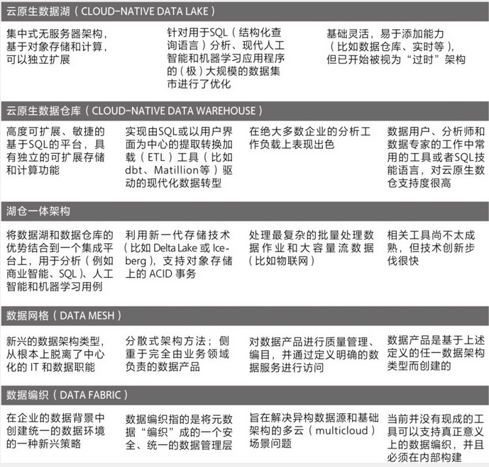
企业一旦选择了所需的数据功能并确定了构建序列,就可以开始选择具体的数据技术了,这就是参考架构起作用的地方。一般来说,核心技术组件将由所选原型和所选云服务提供商决定。图2-31显示了使用Azure上的Datalbricks构建的湖仓一体架构的技术选择。在这个特定实例中,设计最大限度地利用了Databricks的特性。另一种设计方案可以最大限度地利用开源软件,以最大限度地减少供应商锁定、降低成本和确保最佳功能。其他云环境也有类似的湖仓一体架构。

第二十七章:组织有序,充分利用数据。公司应明确数据管理的责任,确保合适的数据人才和数据工具,从而不断改善数据状况。
数据运营模式决定了组织管理数据的总体方法。它由四个主要部分组成:组织、人才与数据驱动的文化、DataOps,以及治理和风险(见图2-32)。

3.6 解锁解决方案采用及推广的关键
本部分着重介绍数字化和人工智能转型过程中遇到的某些具体的变革管理难点(我们在此不讨论沟通等一般的变革管理主题)。尽管我们是在本书的结尾讨论数字化解决方案的采用及推广,但是公司需要在转型之初就考虑这些挑战。
第二十八章:推动用户采用解决方案并驱动底层业务模式变革。要想获取价值,你就不能只满足客户需求,还要改变底层业务模式,这一点至关重要,却屡遭忽视。
采用和推广的定义:- 采用:员工或客户对数字化解决方案的使用;
- 推广:数字化解决方案在客户群、市场或组织部门中实施时,能够让其全部价值得到充分的发挥。
解决这些问题需要坚定的决心和持续的努力,但最重要的是“承诺”——对数字化解决方案从开发到采用的全过程管理。
以全球性矿业公司自由港——麦克墨兰铜金公司为例,这家公司开发了一系列解决方案,用于优化生产过程中铜选矿厂的设定点。开发团队并不只是简单地交付解决方案,而是在解决方案推出的初期,同一线的工作人员一起工作了八个月。他们创造了一周七天,一天二十四个小时,每隔三小时提交一次工作进展报告的制度。这一制度将操作员、工程师和冶金工聚集起来,共同讨论高阶分析模型给出的设定点建议,并进行实时操作调整。
这可以确保一线团队知晓解决方案的操作流程,让他们相信这个解决方案并对其进行改进,成为这个方案的真正倡导者。如此重视整个端到端流程是值得的。仅一个季度,其中一处矿山的日吞吐量就超过了8.5万吨,较上个季度增长了10%。同时,铜矿的回收利用率上涨了1%,整个运营流程也更为稳定。
第二十九章:设计易于复制、可复用的解决方案。设计一种复制能力,可以让不同客户群、市场和企业部门都能轻松地共享和复用数字化解决方案,见图3.33。

第三十章:通过跟踪重要事项来确保影响力。高效的跟踪需要严密的绩效管理体系的支持,将OKRS同运营KPIs联系起来,同时需要一套强大的阶段性跟踪流程,并辅以工具支持。构建绩效管理架构和KPIs,参考见图3.34。
第三十一章:管理风险和建立数字信任。企业应警惕数字化和人工智能转型带来的新风险,如网络安全、数字隐私和人工智能偏见。企业应在开发过程中嵌入控制功能以达到管理风险的目的。
风险不可避免,如何建立企业级强大的数字信任,主要关注四种数字信任能力:
-
风险分类;
-
审查政策;
-
实施风险政策;
-
提高认知和模式识别。
第三十二章:文化之路在何方?企业应关注排名前300的员工的“数字化”领导特质,并对全员的技能培训进行投资。成功的公司都会专注于三项建设:
-
首先投资领导团队;
-
制订广泛的、可推广的学习计划;
-
对关键业务岗进行再培训。
3.7 转型路上的故事
本书的最后一部分将展示三家公司是如何驾驭自己的数字化和人工智能转型历程的。这些公司都是各自行业的领军者,也是数字化领域的领军者。每家公司都在数字化转型这条路上走了数年,甚至数十年——但是没有一家公司敢说它已经完成了转型。相反,这些公司在数字化转型上取得的进步越大,这些进步带来的机会就越多。
第三十三章:自由港——麦克墨兰铜金公司变数据为价值,第三十四章:星展银行——一家跨国银行的数字化转型之旅,第三十五章:乐高集团——引领未来的玩乐
4. 一些小小的感悟
读完此书,结合自己这些年投身数字化和人工智能相关的工作经历,内心还是泛起漪涟而共鸣的,毕竟数字化转型就像是一场浪漫的冒险,企业勇敢地踏上未知的旅程,以业务为灯塔,绘制出属于自己的梦想花圃,最终绽放出绚丽的花朵;在数字化的浪潮中,企业也焕发出新的生机与活力,也很后悔没有早点读到这样的书籍作为指南,此书在蓝图,人才,创新/开发/运营模式(业务、产品、敏捷),技术,数据,采用和推广六个方面的数字化指南着实洞察深刻。
如果非要说一个不足的话,数字化和人工智能转型毕竟是一场革命,史上的光荣革命并不多,难免是伴随着得失和争执,本书在平衡此类事务的发展规律上笔墨显得有些吝啬了。
更多推荐


所有评论(0)