Hi3861芯片与linkboy图形化编程工具快速搭建
本文简要介绍了一款图形化编程开发工具及其在Hi3861开发板上的应用。首先,提供了软件的下载链接和安装指南。接着,描述了Hi3861开发板的硬件配置,并展示了其核心开发板的简单性。
·
提示:本文内容仅供学习参考。Author: Jonnie Walker
目录
前言
未来的工程师你好!为你推荐一款图形画编程开发工具Iinkboy。主要还是简单,此工具可能有人知道也有不知道的。如果你觉得原生的开发工具复杂那么此工具就简单很多。此图形编程工具还支持其他厂商芯片开发。感兴趣就自己去探索吧!详细的内容就不过多阐述,直接进入主题:
感谢此内容对你有帮助!.....
一、软件下载安装
图形编程软件下载地址:linkboyYour description
http://www.linkboy.com.cn/#download
1.具体怎么安装软件,首先点击链接进入网页下载软件。双击下载好安装包安装就行了!
2.如果你想进一步了解Hi3861在Ubuntu镜像环境下开发的方式,
二、Hi3861开发板
1.硬件
- CPU:Hi3861 RISC-V 32 位微处理器, 最大工作频率160MHz
- 存储:352KB SRAM、288KB ROM 、2M Flash
- 主板供电:通过USB 5V供电或者外部 5V供电
- 按键:一个复位按键,一个功能按键
- 通信:Wi-Fi
- 工作温度:-40℃ ~+85℃
外设:
- I2C*2
- SPI*2
- ADC*7
- UART*3
- SDIO*1
- GPIO*15
- PWM*6
- I2S*1
- 注:上述接口通过复用实现
图1

图2

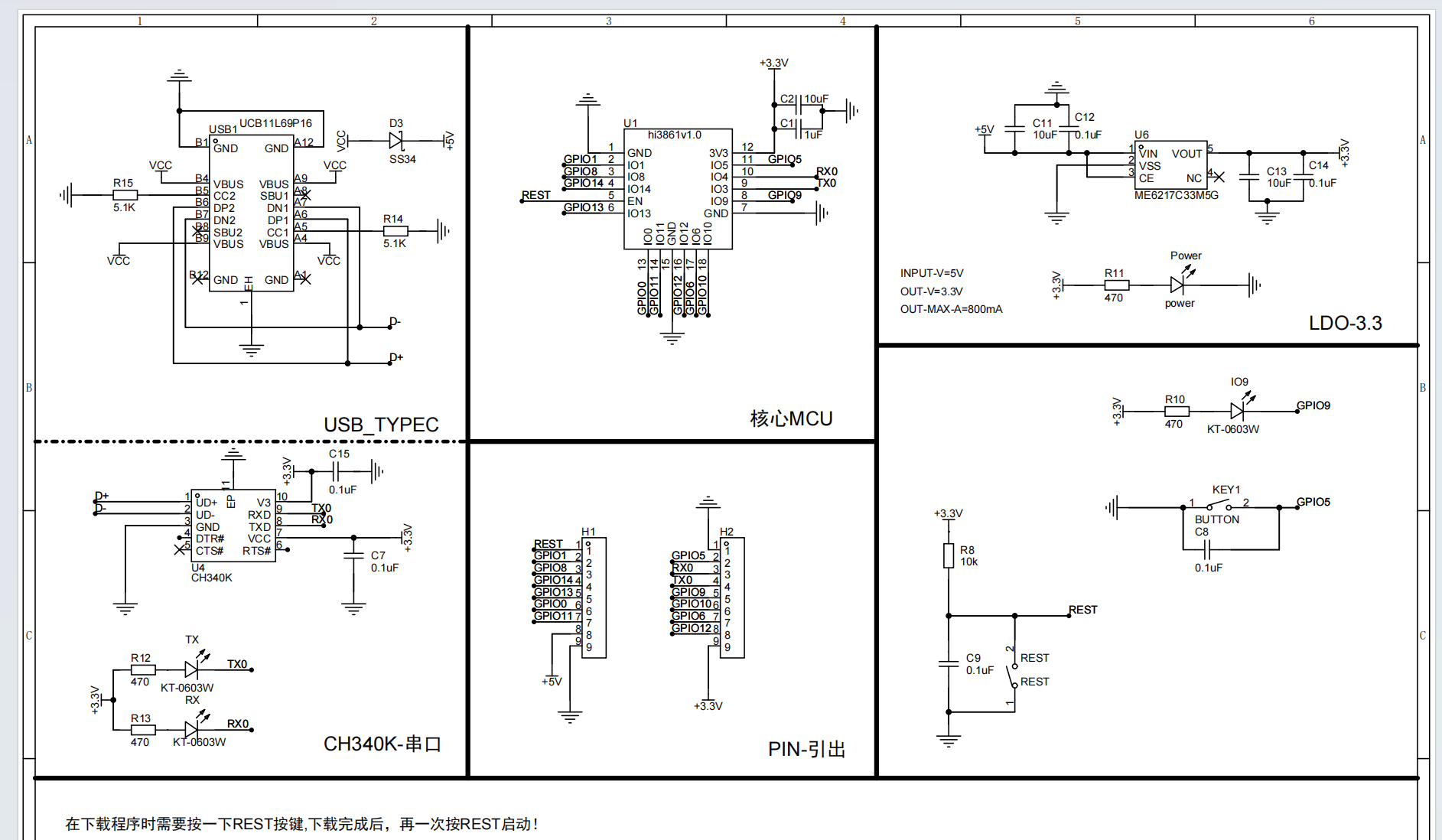
开发板原理图
以上为这此实验使用的Hi3861开发板。这是一个核心开发板电路相对简单。
2.软件
图3为软件开始界面如下:软件支持的开发板还是很多的
图3 
图4
图4为AD采集功能程序
图5 
图6 
图7
以上为简单展示的软件demo 程序图形,仅供大家参考!linkboy开发软件本身带有demo例程。
总结
本文介绍了一款图形化编程开发工具及其在Hi3861开发板上的应用。描述了Hi3861开发板的硬件配置,并展示了其核心开发板的简单性。此编程开发软件对于初学者非常友好,能够快速搭建自己的应用程序。感谢!你能看到这里。iTEM
更多推荐




所有评论(0)