计算机毕设Springboot大连科技学院运动会管理系统 基于Springboot框架的大连科技学院运动会数字化管理平台 Springboot驱动的大连科技学院体育赛事管理系统设计与实现
用户管理:支持管理员、裁判员、运动员、领队等多角色的注册与登录,确保系统操作的权限分明。赛事信息管理:管理员可以发布赛事信息,包括比赛名称、时间、地点、项目等详细内容。在线报名功能:运动员可以通过系统进行比赛报名,填写个人信息及参赛项目。赛程安排:系统支持竞赛日程的制定与发布,方便参与者查看比赛安排。成绩记录与发布:裁判员可以实时录入比赛成绩,系统自动更新并发布成绩信息。运动员分组管理:根据比赛需
计算机毕设Springboot大连科技学院运动会管理系统w3b6ki7s
(配套有源码 程序 mysql数据库 论文)本套源码可以先看具体功能演示视频领取,文末有联xi 可分享
随着信息技术的飞速发展,高校体育活动的组织与管理也在不断寻求创新与突破。传统的运动会管理模式依赖于手工操作和纸质记录,不仅效率低下,还容易出现信息错漏。为了提升运动会的组织效率和参与体验,大连科技学院决定开发一套运动会管理系统。该系统基于Springboot框架,结合MySQL数据库和B/S架构,旨在通过数字化手段实现运动会的高效管理。
系统功能概述
大连科技学院运动会管理系统具备以下功能:
-
用户管理:支持管理员、裁判员、运动员、领队等多角色的注册与登录,确保系统操作的权限分明。
-
赛事信息管理:管理员可以发布赛事信息,包括比赛名称、时间、地点、项目等详细内容。
-
在线报名功能:运动员可以通过系统进行比赛报名,填写个人信息及参赛项目。
-
赛程安排:系统支持竞赛日程的制定与发布,方便参与者查看比赛安排。
-
成绩记录与发布:裁判员可以实时录入比赛成绩,系统自动更新并发布成绩信息。
-
运动员分组管理:根据比赛需求,系统可对运动员进行分组,并安排赛程。
-
数据统计与分析:后台支持对报名数据、比赛成绩等进行统计分析,为管理决策提供支持。
-
留言板与公告栏:提供信息交流平台,方便发布通知和用户互动。
-
个人中心:用户可以查看个人信息、报名记录、比赛成绩等。
-
系统管理:管理员可以对系统进行维护,包括用户权限管理、数据备份等。
系统设计与实现
该系统采用Java语言开发,结合Springboot框架和MySQL数据库,实现了高效的数据处理与存储。系统采用B/S架构,用户通过浏览器即可访问系统功能,无需安装额外客户端。前端采用Vue框架,提供简洁友好的用户界面,后端则负责数据处理与业务逻辑实现。
功能总结
大连科技学院运动会管理系统通过数字化手段优化了运动会的组织流程,从赛事信息发布到在线报名,从赛程安排到成绩发布,系统为参与者提供了全方位的支持。同时,后台的数据统计与分析功能也为管理决策提供了有力依据。该系统不仅提高了运动会的组织效率,还增强了参与者的体验,为校园体育活动的信息化管理树立了新的标杆。
注:完成的毕业设计程序以下面的的环境软件、功能图和界面为准。
系统所需要的环境软件:idea、eclipse+mysql5.7、8.0+Navicat+JDK1.8+tomcat7.0
3.1系统可行性分析
3.1.1技术可行性分析
基于B/S架构开发的大连科技学院运动会管理系统,技术方面应用了目前市面上比较主流的springboot框架,数据库采用mysql,以tomcat作为服务器,这些技术非常的成熟,在市面上有非常多成熟使用的案例,从技术角度是没有问题的,并且在学校的学习中对于这些技术就会有了一定的掌握,开发过类似的项目。
3.1.2经济可行性分析
大连科技学院运动会管理系统大都是区域性的管理,系统中维护的范围不会非常大,因此数据并发量不会非常高,在数据并发量不是很高的情况下,系统的资源配置相对较低,用户所需要的客户端普通的电脑即可胜任。并且大连科技学院运动会管理的管理系统还会提高效率减少纸质物品的使用,节约纸质资源。避免很多的人力消耗和资源浪费。从系统的开发角度分析,此次项目的开发软件全部都是开源且免费的。不需要在开发中投入经济成本,只需要专注于开发的内容即可,不会产生相应的开发费用。系统稳定使用后系统不会有过多的运维成本,投入使用后会在实际工作中发挥出重要的作用。
3.1.3法律可行性分析
大连科技学院运动会管理系统是自己独立设计的,该系统是本人开发出来做毕业设计之用,并不会侵犯他人、集体和国家的利益。该系统使用正版软件开发,所有参考资料都是正规网站查询分析得出,开发的技术完全是开源免费的工具,百分百遵守国家法律法规。不会出现任何违反国家的政策和法律的。
3.2系统性能分析
- 系统安全性
大连科技学院运动会管理系统中,系统的安全性要有一定的保障,不仅要保证系统数据存储足够安全,还要保障数据传输过程安全,还要保证对用户权限管理是合理的。保证一些意外情况发生,导致系统数据缺损时,会有历史数据备份对数据进行还原。
- 可维护性和适应性
世界是在不断进步的,互联网也在不断发展,随着行业发展,对大连科技学院运动会管理系统可能会产生新的需求,好的系统应该具有可扩展性,无论在现在还是未来,都能够满足用户需求,可以长期使用本大连科技学院运动会管理系统。
- 可靠性
大连科技学院运动会管理在发展进步,高校运动会发展会越做越大,到时候系统的访问量就会比现在多很多,大连科技学院运动会管理系统要足够可靠,能够在并发量高的情况下,依旧保持优越的运行速度、容错能力。
3.3功能需求分析
系统的目标是为管理员和用户搭建一个网上沟通平台,保证双方的安全,并使双方的利益最大化。
3.3.1管理员需求分析
管理员端的功能主要是开放给系统的管理人员使用,能够对其他用户的进行管理,主要有裁判员、运动员、总裁判员、领队、赛事信息、运动项目、比赛报名、竞赛日程、运动员成绩、赛事结果、运动员分组、留言板管理、系统管理、用户资料等功能。并进行查看,修改和删除等操作,对系统整体运行情况进行了解。管理员用例分析图,如图3-1所示。

图3-1管理员用例分析图
3.3.2裁判员需求分析
裁判员主要有个人账号和密码进行更新管理,对运动员成绩、运动员分组、用户资料等功能操作。裁判员用例分析图,如图3-2所示。

图3-2裁判员用例分析图
3.3.3总裁判员需求分析
总裁判员主要是对赛事信息、比赛报名、竞赛日程、运动员成绩、赛事结果、运动员分组、用户资料等功能等操作。总裁判员用例分析图,如图3-3所示。

图3-3总裁判员用例分析图
3.3.4领队需求分析
领队的功能主要是对运动员、比赛报名、运动员成绩、运动员分组、用户资料等功能进行操作。领队用例分析图,如图3-3所示。

图3-4领队用例分析图
3.3.5运动员需求分析
运动员的功能主要是对个人中心、修改密码、比赛报名、运动员成绩、运动员分组、我的收藏等功能进行查询详情等操作。运动员用例分析图,如图3-3所示。

图3-5运动员用例分析图
3.4系统流程分析
在本系统,非本系统的用户要想进行大连科技学院运动会管理就要注册本系统,登录时需要填写相应的资料,如有使用者,则会显示使用者名称已经存在,请再次键入使用者名称的提示框,若使用者不存在,则填写密码、确认密码等资料,并由系统判定密码与确认密码相符,确认无误后,填写使用者所填写的资料,即可进行登记。而且,为了保证系统的安全,只有在登录了本系统以后,才能进入系统后台操作。该系统的工作流程见图3-6所示。

图3-6 程序流程图
系统登录流程,通过输入账号、密码登录,系统会验证账号与密码是否正确,正确时系统会判断账号类型再进入不同的后台;不正确时,会返回到登录的第一步,输入用户重新执行登录流程。该流程如图3-7所示。

图3-7登录流程图
4系统设计
4.1功能模块设计
对本系统进行全面的系统功能的分析,可以得出大连科技学院运动会管理系统的功能模块图,如图4-1所示。

图4-1 系统功能模块图
4.2数据库设计
4.2.1数据库设计原则
要学习程序设计,如果你想了解数据库管理系统或根据要求开发的系统接口,你必须创建一个数据库管理系统模型来存储数据。这样,当您在应用程序编程过程中,就不需要将信息加载到操作系统页面,从而提高整个系统的工作效率。信息库管理系统中存储着许多数据,应该说是管理信息系统建设的中心和基础。信息库管理系统还为管理信息系统的建设提供了添加、删除、更改和搜索的操作功能,使管理信息系统建设能够快速查询所需的数据,而不是直接从程序代码中查找。信息库管理系统通过按照特定的方法将信息表的各个组成部分组合起来,准确地组合、分类并构成信息库管理体系。
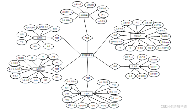
4.2.2系统E-R图
本毕业设计的E-R图描述了在系统中各个实体之间的联系,以下是对部分主要的关键实体:将“运动员、裁判员、赛事结果、赛事信息、留言板、公告栏”等作为实体,它们的局部E-R图,如图4-2所示:

图4-2局部E-R图
5.1前台功能实现
5.1.1系统首页页面
当人们打开系统的网址后,首先看到的就是首页界面。在这里,人们能够看到系统的导航条,通过导航条导航进入各功能展示页面进行操作。系统首页界面如图5-1所示:

图5-1 系统首页界面
在注册流程中,用户在Vue前端填写必要信息(如用户名、密码等)并提交。前端将这些信息通过HTTP请求发送到Java后端。后端处理这些信息,检查用户名是否唯一,并将新用户数据存入MySQL数据库。完成后,后端向前端发送注册成功的确认,前端随后通知用户完成注册。这个过程实现了新用户的数据收集、验证和存储。系统注册页面如图5-2所示:

图5-2系统注册页面
赛事信息:在赛事信息页面的输入栏中输入比赛名称进行查询,可以查看到赛事详细信息;并根据需要进行赞、踩、报名比赛、评论或收藏操作;赛事信息页面如图5-3所示:

图5-3赛事信息详细页面
公告栏:在公告栏页面的输入栏中输入标题进行查询,可以查看到公告栏详细信息;并根据需要进行点赞或收藏操作;公告栏页面如图5-4所示:

图5-4公告栏详细页面
5.1.2个人中心
个人中心:运动员在个人中心页面可以对个人中心、修改密码、比赛报名、运动员成绩、运动员分组、我的收藏进行详细操作;如图5-5所示:

图5-5个人中心界面
5.2后台模块实现
在登录流程中,用户首先在Vue前端界面输入用户名和密码。这些信息通过HTTP请求发送到Java后端。后端接收请求,通过与MySQL数据库交互验证用户凭证。如果认证成功,后端返回给前端,允许用户访问系统。这个过程涵盖了从用户输入到系统验证和响应的全过程。登录页面如图5-6所示。

图5-6后台登录界面
5.2.1管理员功能实现
管理员进入主页面,主要功能包括对裁判员、运动员、总裁判员、领队、赛事信息、运动项目、比赛报名、竞赛日程、运动员成绩、赛事结果、运动员分组、留言板管理、系统管理、用户资料等进行操作。管理员主页面如图5-7所示:

图5-7管理员主界面
裁判员功能在视图层(view层)进行交互,比如点击“搜索、添加信息或批量删除”裁判员信息表单。这些裁判员信息动作被视图层捕获并作为请求发送给相应的控制器层(controller层)。控制器接收到这些请求后,调用服务层(service层)以执行相关的业务逻辑,例如验证输入数据的有效性和与数据库的交互。服务层处理完这些逻辑后,进一步与数据访问对象层(DAO层)交互,后者负责具体的数据操作如查看、修改或删除裁判员信息,并将操作结果返回给控制器。最终,控制器根据这些结果更新视图层,以便裁判员功能可以看到最新的信息或相应的操作反馈。如图5-8所示:

图5-8裁判员管理界面
运动项目功能在视图层(view层)进行交互,比如点击“搜索、添加信息或批量删除”运动项目信息表单。这些运动项目信息动作被视图层捕获并作为请求发送给相应的控制器层(controller层)。控制器接收到这些请求后,调用服务层(service层)以执行相关的业务逻辑,例如验证输入数据的有效性和与数据库的交互。服务层处理完这些逻辑后,进一步与数据访问对象层(DAO层)交互,后者负责具体的数据操作如查看、修改或删除运动项目信息,并将操作结果返回给控制器。最终,控制器根据这些结果更新视图层,以便运动项目功能可以看到最新的信息或相应的操作反馈。如图5-9所示:

图5-9运动项目界面
比赛报名功能在视图层(view层)进行交互,比如点击“搜索或批量删除”比赛报名信息表单。这些比赛报名信息动作被视图层捕获并作为请求发送给相应的控制器层(controller层)。控制器接收到这些请求后,调用服务层(service层)以执行相关的业务逻辑,例如验证输入数据的有效性和与数据库的交互。服务层处理完这些逻辑后,进一步与数据访问对象层(DAO层)交互,后者负责具体的数据操作如查看或删除比赛报名信息,并将操作结果返回给控制器。最终,控制器根据这些结果更新视图层,以便比赛报名功能可以看到最新的信息或相应的操作反馈。如图5-10所示:

图5-10比赛报名界面
5.2.2裁判员功能实现
裁判员进入主页面,主要功能包括对运动员成绩、运动员分组、用户资料等进行操作。裁判员主页面如图5-11所示:

图5-11裁判员主界面
运动员成绩功能在视图层(view层)进行交互,比如点击“搜索或批量删除”运动员成绩信息表单。这些运动员成绩信息动作被视图层捕获并作为请求发送给相应的控制器层(controller层)。控制器接收到这些请求后,调用服务层(service层)以执行相关的业务逻辑,例如验证输入数据的有效性和与数据库的交互。服务层处理完这些逻辑后,进一步与数据访问对象层(DAO层)交互,后者负责具体的数据操作如查看、修改或删除运动员成绩信息,并将操作结果返回给控制器。最终,控制器根据这些结果更新视图层,以便运动员成绩功能可以看到最新的信息或相应的操作反馈。如图5-12所示:

图5-12运动员成绩界面
5.2.1总裁判员功能实现
总裁判员进入主页面,主要功能包括对赛事信息、比赛报名、竞赛日程、运动员成绩、赛事结果、运动员分组、用户资料等进行操作。总裁判员主页面如图5-13所示:

图5-13总裁判员主界面
赛事信息功能在视图层(view层)进行交互,比如点击“搜索、添加信息或批量删除”赛事信息信息表单。这些赛事信息信息动作被视图层捕获并作为请求发送给相应的控制器层(controller层)。控制器接收到这些请求后,调用服务层(service层)以执行相关的业务逻辑,例如验证输入数据的有效性和与数据库的交互。服务层处理完这些逻辑后,进一步与数据访问对象层(DAO层)交互,后者负责具体的数据操作如查看、赛事安排、赛事结果、修改、查看评论或删除赛事信息,并将操作结果返回给控制器。最终,控制器根据这些结果更新视图层,以便赛事信息功能可以看到最新的信息或相应的操作反馈。如图5-14所示:

图5-14赛事信息界面
5.2.1领队功能实现
领队进入主页面,主要功能包括对运动员、比赛报名、运动员成绩、运动员分组、用户资料等进行操作。领队主页面如图5-15所示:

图5-15领队主界面
源码无偿分享,文未领取
更多推荐




所有评论(0)