输入import tensorflow as tf应该出现_深度学习之Tensorflow基础教程
上期分享,我给大家分享了pytorch的相关基础,不少小伙伴跟我吐苦水说能不能搞个Tensorflow的教程呀,Tensorflow的应用太乱了,那本期就是Tensorflow教程啦!!本期的内容包括:Tensorflow的排序与张量Tensorflow 计算图Tensorflow中的占位符Tensorflow 的变量建立回归模型在Tensorflow计算图中用张量名执行对象在Tensorflow
上期分享,我给大家分享了pytorch的相关基础,不少小伙伴跟我吐苦水说能不能搞个Tensorflow的教程呀,Tensorflow的应用太乱了,那本期就是Tensorflow教程啦!!
本期的内容包括:
- Tensorflow的排序与张量
- Tensorflow 计算图
- Tensorflow中的占位符
- Tensorflow 的变量
- 建立回归模型
- 在Tensorflow计算图中用张量名执行对象
- 在Tensorflow中储存和恢复模型
- 把张量转换成多维数据阵列
- 利用控制流构图
- 用TensorBoard可视化图
1. Tensorflow的排序与张量
Tensorflow允许用户把张量操作和功能定义为计算图。张量是通用的数学符号,代表保存数据值的多维列阵,张量的维数称为阶。
引用相关的库
import tensorflow as tf
import numpy as np
获取张量的阶(从下面例子看到tf的计算过程)
# 获取张量的阶(从下面例子看到tf的计算过程)
g = tf.Graph()
# 定义一个计算图
with g.as_default():
## 定义张量t1,t2,t3
t1 = tf.constant(np.pi)
t2 = tf.constant([1,2,3,4])
t3 = tf.constant([[1,2],[3,4]])
## 获取张量的阶
r1 = tf.rank(t1)
r2 = tf.rank(t2)
r3 = tf.rank(t3)
## 获取他们的shapes
s1 = t1.get_shape()
s2 = t2.get_shape()
s3 = t3.get_shape()
print("shapes:",s1,s2,s3)
# 启动前面定义的图来进行下一步操作
with tf.Session(graph=g) as sess:
print("Ranks:",r1.eval(),r2.eval(),r3.eval())
2. Tensorflow 计算图
Tensorflow 的核心在于构建计算图,并用计算图推导从输入到输出的所有张量之间的关系。
假设有0阶张量a,b,c,要评估
可以看到,计算图就是一个节点网络,每个节点就像是一个操作,将函数应用到输入张量,然后返回0个或者更多个张量作为张量作为输出。
在Tensorflow编制计算图步骤如下:
- 1.初始化一个空的计算图
- 2.为该计算图加入节点(张量和操作)
- 3.执行计算图:
- a.开始一个新的会话
- b.初始化图中的变量
- c.运行会话中的计算图
# 初始化一个空的计算图
g = tf.Graph()
# 为该计算图加入节点(张量和操作)
with g.as_default():
a = tf.constant(1,name="a")
b = tf.constant(2,name="b")
c = tf.constant(3,name="c")
z = 2*(a-b)+c
# 执行计算图
## 通过调用tf.Session产生会话对象,该调用可以接受一个图为参数(这里是g),否则将启动默认的空图
## 执行张量操作的用sess.run(),他将返回大小均匀的列表
with tf.Session(graph=g) as sess:
print('2*(a-b)+c =>',sess.run(z))
3. Tensorflow中的占位符
Tensorflow有提供数据的特别机制。其中一种机制就是使用占位符,他们是一些预先定义好类型和形状的张量。
通过调用tf.placeholder函数把这些张量加入计算图中,而且他们不包括任何数据。然而一旦执行图中的特定节点就需要提供数据阵列。
(1)定义占位符
g = tf.Graph()
with g.as_default():
tf_a = tf.placeholder(tf.int32,shape=(),name="tf_a") # shape=[]就是定义0阶张量,更高阶张量可以用【n1,n2,n3】表示,如shape=(3,4,5)
tf_b = tf.placeholder(tf.int32,shape=(),name="tf_b")
tf_c = tf.placeholder(tf.int32,shape=(),name="tf_c")
r1 = tf_a - tf_b
r2 = 2*r1
z = r2 + tf_c
(2)为占位符提供数据
当在图中处理节点的时候,需要产生python字典来为占位符来提供数据阵列。
with tf.Session(graph=g) as sess:
feed = {
tf_a:1,
tf_b:2,
tf_c:3
}
print('z:',sess.run(z,feed_dict=feed))
(3)用batch_sizes为数据阵列定义占位符
在研发神经网络模型的时候,有时会碰到大小规模不一致的小批量数据。占位符的一个功能是把大小无法确定的维度定义为None。
g = tf.Graph()
with g.as_default():
tf_x = tf.placeholder(tf.float32,shape=(None,2),name="tf_x")
x_mean = tf.reduce_mean(tf_x,axis=0,name="mean")
np.random.seed(123)
with tf.Session(graph=g) as sess:
x1 = np.random.uniform(low=0,high=1,size=(5,2))
print("Feeding data with shape",x1.shape)
print("Result:",sess.run(x_mean,feed_dict={tf_x:x1}))
x2 = np.random.uniform(low=0,high=1,size=(10,2))
print("Feeding data with shape",x2.shape)
print("Result:",sess.run(x_mean,feed_dict={tf_x:x2}))
4. Tensorflow 的变量
就Tensorflow而言,变量是一种特殊类型的张量对象,他允许我们在训练模型阶段,在tensorflow会话中储存和更新模型的参数。
(1)定义变量
- 方式1:tf.Variable() 是为新变量创建对象并将其添加到计算图的类。
- 方式2:tf.get_variable()是假设某个变量名在计算图中,可以复用给定变量名的现有值或者不存在则创建新的变量,因此变量名的name非常重要!
无论采用哪种变量定义方式,直到调用tf.Session启动计算图并且在会话中具体运行了初始化操作后才设置初始值。事实上,只有初始化Tensorflow的变量之后才会为计算图分配内存。
g1 = tf.Graph()
with g1.as_default():
w = tf.Variable(np.array([[1,2,3,4],[5,6,7,8]]),name="w")
print(w)
(2)初始化变量
由于变量是直到调用tf.Session启动计算图并且在会话中具体运行了初始化操作后才设置初始值,只有初始化Tensorflow的变量之后才会为计算图分配内存。因此这个初始化的过程十分重要,这个初始化过程包括:为 相关张量分配内存空间并为其赋予初始值。
初始化方式:
- 方式1.tf.global_variables_initializer函数,返回初始化所有计算图中现存的变量,要注意的是:定义变量一定要造初始化之前,不然会报错!!!
- 方式2:将tf.global_variables_initializer函数储存在init_op(名字不唯一,自己定)对象内,然后用sess.run出来
with tf.Session(graph=g1) as sess:
sess.run(tf.global_variables_initializer())
print(sess.run(w))
# 我们来比较定义变量与初始化顺序的关系
g2 = tf.Graph()
with g2.as_default():
w1 = tf.Variable(1,name="w1")
init_op = tf.global_variables_initializer()
w2 = tf.Variable(2,name="w2")
with tf.Session(graph=g2) as sess:
sess.run(init_op)
print("w1:",sess.run(w1))
with tf.Session(graph=g2) as sess:
sess.run(init_op)
print("w2:",sess.run(w2))
(3)变量范围
变量范围是一个重要的概念,对建设大型神经网络计算图特别有用。
可以把变量的域划分为独立的子部分。在创建变量时,该域内创建的操作与张量的名字都以域名为前缀,而且这些域可以嵌套。
g = tf.Graph()
with g.as_default():
with tf.variable_scope("net_A"): #定义一个域net_A
with tf.variable_scope("layer-1"): # 在域net_A下再定义一个域layer-1
w1 = tf.Variable(tf.random_normal(shape=(10,4)),name="weights") # 该变量定义在net_A/layer-1域下
with tf.variable_scope("layer-2"):
w2 = tf.Variable(tf.random_normal(shape=(20,10)),name="weights")
with tf.variable_scope("net_B"): # 定义一个域net_B
with tf.variable_scope("layer-2"):
w3 = tf.Variable(tf.random_normal(shape=(10,4)),name="weights")
print(w1)
print(w2)
print(w3)
5. 建立回归模型
我们需要定义的变量:
- 1.输入x:占位符tf_x
- 2.输入y:占位符tf_y
- 3.模型参数w:定义为变量weight
- 4.模型参数b:定义为变量bias
- 5.模型输出 ̂ y^:有操作计算得到
import tensorflow as tf
import numpy as np
import matplotlib.pyplot as plt
%matplotlib inline
g = tf.Graph()
# 定义计算图
with g.as_default():
tf.set_random_seed(123)
## placeholder
tf_x = tf.placeholder(shape=(None),dtype=tf.float32,name="tf_x")
tf_y = tf.placeholder(shape=(None),dtype=tf.float32,name="tf_y")
## define the variable (model parameters)
weight = tf.Variable(tf.random_normal(shape=(1,1),stddev=0.25),name="weight")
bias = tf.Variable(0.0,name="bias")
## build the model
y_hat = tf.add(weight*tf_x,bias,name="y_hat")
## compute the cost
cost = tf.reduce_mean(tf.square(tf_y-y_hat),name="cost")
## train the model
optim = tf.train.GradientDescentOptimizer(learning_rate=0.001)
train_op = optim.minimize(cost,name="train_op")
# 创建会话启动计算图并训练模型
## create a random toy dataset for regression
np.random.seed(0)
def make_random_data():
x = np.random.uniform(low=-2,high=4,size=100)
y = []
for t in x:
r = np.random.normal(loc=0.0,scale=(0.5 + t*t/3),size=None)
y.append(r)
return x,1.726*x-0.84+np.array(y)
x,y = make_random_data()
plt.plot(x,y,'o')
plt.show()
## train/test splits
x_train,y_train = x[:100],y[:100]
x_test,y_test = x[100:],y[100:]
n_epochs = 500
train_costs = []
with tf.Session(graph=g) as sess:
sess.run(tf.global_variables_initializer())
## train the model for n_epochs
for e in range(n_epochs):
c,_ = sess.run([cost,train_op],feed_dict={tf_x:x_train,tf_y:y_train})
train_costs.append(c)
if not e % 50:
print("Epoch %4d: %.4f"%(e,c))
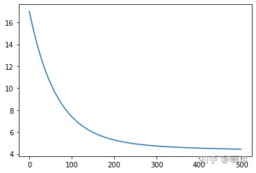
plt.plot(train_costs)
plt.show()
6. 在Tensorflow计算图中用张量名执行对象
只需要把sess.run([cost,train_op],feed_dict={tf_x:x_train,tf_y:y_train})改为sess.run(['cost:0','train_op:0'],feed_dict={'tf_x:0':x_train,'tf_y:0':y_train})
注意:
只有张量名才有:0后缀,操作是没有:0后缀的,例如train_op并没有train_op:0
## train/test splits
x_train,y_train = x[:100],y[:100]
x_test,y_test = x[100:],y[100:]
n_epochs = 500
train_costs = []
with tf.Session(graph=g) as sess:
sess.run(tf.global_variables_initializer())
## train the model for n_epochs
for e in range(n_epochs):
c,_ = sess.run(['cost:0','train_op'],feed_dict={'tf_x:0':x_train,'tf_y:0':y_train})
train_costs.append(c)
if not e % 50:
print("Epoch %4d: %.4f"%(e,c))
7. 在Tensorflow中储存和恢复模型
神经网络训练可能需要几天几周的时间,因此我们需要把训练出来的模型储存下来供下次使用。
储存的方法是在定义计算图的时候加入:saver = tf.train.Saver(),并且在训练后输入saver.save(sess,'./trained-model')
g = tf.Graph()
# 定义计算图
with g.as_default():
tf.set_random_seed(123)
## placeholder
tf_x = tf.placeholder(shape=(None),dtype=tf.float32,name="tf_x")
tf_y = tf.placeholder(shape=(None),dtype=tf.float32,name="tf_y")
## define the variable (model parameters)
weight = tf.Variable(tf.random_normal(shape=(1,1),stddev=0.25),name="weight")
bias = tf.Variable(0.0,name="bias")
## build the model
y_hat = tf.add(weight*tf_x,bias,name="y_hat")
## compute the cost
cost = tf.reduce_mean(tf.square(tf_y-y_hat),name="cost")
## train the model
optim = tf.train.GradientDescentOptimizer(learning_rate=0.001)
train_op = optim.minimize(cost,name="train_op")
saver = tf.train.Saver()
# 创建会话启动计算图并训练模型
## create a random toy dataset for regression
np.random.seed(0)
def make_random_data():
x = np.random.uniform(low=-2,high=4,size=100)
y = []
for t in x:
r = np.random.normal(loc=0.0,scale=(0.5 + t*t/3),size=None)
y.append(r)
return x,1.726*x-0.84+np.array(y)
x,y = make_random_data()
plt.plot(x,y,'o')
plt.show()
## train/test splits
x_train,y_train = x[:100],y[:100]
x_test,y_test = x[100:],y[100:]
n_epochs = 500
train_costs = []
with tf.Session(graph=g) as sess:
sess.run(tf.global_variables_initializer())
## train the model for n_epochs
for e in range(n_epochs):
c,_ = sess.run(['cost:0','train_op'],feed_dict={'tf_x:0':x_train,'tf_y:0':y_train})
train_costs.append(c)
if not e % 50:
print("Epoch %4d: %.4f"%(e,c))
saver.save(sess,'C:/Users/Leo/Desktop/trained-model/')
# 加载保存的模型
g2 = tf.Graph()
with tf.Session(graph=g2) as sess:
new_saver = tf.train.import_meta_graph("C:/Users/Leo/Desktop/trained-model/.meta")
new_saver.restore(sess,'C:/Users/Leo/Desktop/trained-model/')
y_pred = sess.run('y_hat:0',feed_dict={'tf_x:0':x_test})
INFO:tensorflow:Restoring parameters from C:/Users/Leo/Desktop/trained-model/
## 可视化模型
x_arr = np.arange(-2,4,0.1)
g2 = tf.Graph()
with tf.Session(graph=g2) as sess:
new_saver = tf.train.import_meta_graph("C:/Users/Leo/Desktop/trained-model/.meta")
new_saver.restore(sess,'C:/Users/Leo/Desktop/trained-model/')
y_arr = sess.run('y_hat:0',feed_dict={'tf_x:0':x_arr})
plt.figure()
plt.plot(x_train,y_train,'bo')
plt.plot(x_test,y_test,'bo',alpha=0.3)
plt.plot(x_arr,y_arr.T[:,0],'-r',lw=3)
plt.show()
INFO:tensorflow:Restoring parameters from C:/Users/Leo/Desktop/trained-model/
8. 把张量转换成多维数据阵列
(1)获得张量的形状
在numpy中我们可以用arr.shape来获得Numpy阵列的形状,而在Tensorflow中则用tf.get_shape函数完成:
注意:在tf.get_shape函数的结果是不可以索引的,需要用as.list()换成列表才能索引。
g = tf.Graph()
with g.as_default():
arr = np.array([[1.,2.,3.,3.5],[4.,5.,6.,6.5],[7.,8.,9.,9.5]])
T1 = tf.constant(arr,name="T1")
print(T1)
s = T1.get_shape()
print("Shape of T1 is ",s)
T2 = tf.Variable(tf.random_normal(shape=s))
print(T2)
T3 = tf.Variable(tf.random_normal(shape=(s.as_list()[0],)))
print(T3)
(2)改变张量的形状
现在来看看Tensorflow如何改变张量的形状,在Numpy可以用np.reshape或arr.reshape,在一维的时候可以用-1来自动计算最后的维度。在Tensorflow内调用tf.reshape
with g.as_default():
T4 = tf.reshape(T1,shape=[1,1,-1],name="T4")
print(T4)
T5 = tf.reshape(T1,shape=[1,3,-1],name="T5")
print(T5)
with tf.Session(graph=g) as sess:
print(sess.run(T4))
print()
print(sess.run(T5))
(3)将张量分裂为张量列表
with g.as_default():
tf_splt = tf.split(T5,num_or_size_splits=2,axis=2,name="T8")
print(tf_splt)
[<tf.Tensor 'T8:0' shape=(1, 3, 2) dtype=float64>, <tf.Tensor 'T8:1' shape=(1, 3, 2) dtype=float64>]
(4)张量的拼接
g = tf.Graph()
with g.as_default():
t1 = tf.ones(shape=(5,1),dtype=tf.float32,name="t1")
t2 = tf.zeros(shape=(5,1),dtype=tf.float32,name="t2")
print(t1)
print(t2)
with g.as_default():
t3 = tf.concat([t1,t2],axis=0,name="t3")
print(t3)
t4 = tf.concat([t1,t2],axis=1,name="t4")
print(t4)
with tf.Session(graph=g) as sess:
print(t3.eval())
print()
print(t4.eval())
with tf.Session(graph=g) as sess:
print(sess.run(t3))
print()
print(sess.run(t4))
9. 利用控制流构图
这里主要讨论在Tensorflow执行像python一样的if语句,循环while语句,if...else..语句等。
(1)条件语句:tf.cond()语句
我们来试试:
x,y = 1.0,2.0
g = tf.Graph()
with g.as_default():
tf_x = tf.placeholder(dtype=tf.float32,shape=None,name="tf_x")
tf_y = tf.placeholder(dtype=tf.float32,shape=None,name="tf_y")
res = tf.cond(tf_x<tf_y,lambda: tf.add(tf_x,tf_y,name="result_add"),lambda: tf.subtract(tf_x,tf_y,name="result_sub"))
print("Object:",res) #对象被命名为"cond/Merge:0"
with tf.Session(graph=g) as sess:
print("x<y: %s -> Result:"%(x<y),res.eval(feed_dict={"tf_x:0":x,"tf_y:0":y}))
x,y = 2.0,1.0
print("x<y: %s -> Result:"%(x<y),res.eval(feed_dict={"tf_x:0":x,"tf_y:0":y}))
(2)执行python的if...else语句:tf.case()
f1 = lambda: tf.constant(1)
f2 = lambda: tf.constant(0)
result = tf.case([(tf.less(x,y),f1)],default=f2)
print(result)
Tensor("case_1/If_1/Merge:0", shape=(), dtype=int32)
(3)执行python的while语句:tf.while_loop()
i = tf.constant(0)
threshold = 100
c = lambda i: tf.less(i,100)
b = lambda i: tf.add(i,1)
r = tf.while_loop(cond=c,body=b,loop_vars=[i])
print(r)
Tensor("while/Exit:0", shape=(), dtype=int32)
10. 用TensorBoard可视化图
TensorBoard是Tensorflow一个非常好的工具,它负责可视化和模型学习。可视化允许我们看到节点之间的连接,探索它们之间的依赖关系,并且在需要的时候进行模型调试。
def build_classifier(data, labels, n_classes=2):
data_shape = data.get_shape().as_list()
weights = tf.get_variable(name='weights',
shape=(data_shape[1], n_classes),
dtype=tf.float32)
bias = tf.get_variable(name='bias',
initializer=tf.zeros(shape=n_classes))
print(weights)
print(bias)
logits = tf.add(tf.matmul(data, weights),
bias,
name='logits')
print(logits)
return logits, tf.nn.softmax(logits)
def build_generator(data, n_hidden):
data_shape = data.get_shape().as_list()
w1 = tf.Variable(
tf.random_normal(shape=(data_shape[1],
n_hidden)),
name='w1')
b1 = tf.Variable(tf.zeros(shape=n_hidden),
name='b1')
hidden = tf.add(tf.matmul(data, w1), b1,
name='hidden_pre-activation')
hidden = tf.nn.relu(hidden, 'hidden_activation')
w2 = tf.Variable(
tf.random_normal(shape=(n_hidden,
data_shape[1])),
name='w2')
b2 = tf.Variable(tf.zeros(shape=data_shape[1]),
name='b2')
output = tf.add(tf.matmul(hidden, w2), b2,
name = 'output')
return output, tf.nn.sigmoid(output)
batch_size=64
g = tf.Graph()
with g.as_default():
tf_X = tf.placeholder(shape=(batch_size, 100),
dtype=tf.float32,
name='tf_X')
## build the generator
with tf.variable_scope('generator'):
gen_out1 = build_generator(data=tf_X,
n_hidden=50)
## build the classifier
with tf.variable_scope('classifier') as scope:
## classifier for the original data:
cls_out1 = build_classifier(data=tf_X,
labels=tf.ones(
shape=batch_size))
## reuse the classifier for generated data
scope.reuse_variables()
cls_out2 = build_classifier(data=gen_out1[1],
labels=tf.zeros(
shape=batch_size))
init_op = tf.global_variables_initializer()
<tf.Variable 'classifier/weights:0' shape=(100, 2) dtype=float32_ref>
<tf.Variable 'classifier/bias:0' shape=(2,) dtype=float32_ref>
Tensor("classifier/logits:0", shape=(64, 2), dtype=float32)
<tf.Variable 'classifier/weights:0' shape=(100, 2) dtype=float32_ref>
<tf.Variable 'classifier/bias:0' shape=(2,) dtype=float32_ref>
Tensor("classifier/logits_1:0", shape=(64, 2), dtype=float32)
with tf.Session(graph=g) as sess:
sess.run(tf.global_variables_initializer())
file_writer = tf.summary.FileWriter(logdir="C:/Users/Leo/Desktop/trained-model/logs/",graph=g)
在win+R输入cmd后输入tensorboard --logdir="C:/Users/Leo/Desktop/trained-model/logs"命令:
接着复制这个链接到浏览器打开:
11. 结语
本次的Tensorflow教程就分享到这里啦,下一期我们会针对卷积神经网络来带大家用tensorflow和pytorch具体实现一些好玩的小案例,希望大家多多支持!!!
《python机器学习(第二版)》---Sebastian Raschka
更多推荐


所有评论(0)