39-基于stm32单片机智能语音声音控制台灯程序源码原理图元件清单
功能介绍:采用stm32单片机作为主控CPU,采用LD3320语音识别模块来识别语音命令,通过单片机PWM调节LED的光照亮度,通过OLED显示当前的亮度值以及相关信息,可以通过语音命令控制LED开关、关闭、调亮、调暗等相关设置,LD3320语音识别工作原理:首先,音频信号通过放大器放大,然后传入滤波器做低通滤波,彻底去除噪音
功能介绍:采用stm32单片机作为主控CPU,采用LD3320语音识别模块来识别语音命令,通过单片机PWM调节LED的光照亮度,通过OLED显示当前的亮度值以及相关信息,可以通过语音命令控制LED开关、关闭、调亮、调暗等相关设置,LD3320语音识别工作原理:首先,音频信号通过放大器放大,然后传入滤波器做低通滤波,彻底去除噪音、背景噪音;其次,经过声学处理后,若干节点之间形成可安全加以判断和量化的空间,再把这空间内的数字传输至通讯接口;最后,模块运用到硬件芯片,将音频信号经过语义分析,完成指令识别。全部资料都经过实物验证,程序有中文注释,新手容易看懂,资料分享下载链接:设计资料合集
39-基于stm32单片机智能语音声音控制台灯(程序+原理图+元件清单全套资料)


下面是部分程序展示,有中文注释,新手容易看懂
int lighter=0;
int main(void)
{
delay_init(); //延时函数初始化
NVIC_Configuration(); //设置NVIC中断分组2:2位抢占优先级,2位响应优先级 LED_Init(); //LED端口初始化
OLED_Init(); //初始化OLED
OLED_Clear();
TIM1_PWM_Init(); //TIM1 PWM波输出初始化,并使能TIM1 PWM输出
//uart_init(9600);//初始化串口1 uart_init
usart2_Init(9600); //初始化串口2
EXTIX_Init();
int j;
show_name();
while(1)
{
j=ld3320_uart_receive();//得到接受函数的字符串buff
pwm_led_out_test(lighter);
switch(j)
{
case 1:
//printf("1\r\n");
show_name();
//OLED_Clear();
break;//口令
case 2://亮一点
//printf(" switch :2\r\n");
My_USART2_SendData("ligther ");
show_instruct();//显示收到的指令是:
show_lighter(); //显示亮一点
if(lighter<5)//亮度还不满5
{
lighter++;
//显示亮度
}
else{
;
//已经是最大亮度了,lighter不能再增加,屏幕提示到了最大亮度
}
show_pwm(lighter);
break;
case 3://变暗
//printf(" switch :3\r\n");
show_instruct();//显示收到的指令是:
show_darken(); //显示暗一点
if(lighter>0)
{
lighter--;
//show_lighter();屏幕提示亮度
}
else{
;
}
show_pwm(lighter);
//屏幕提示到了最大亮度
break;//变暗
case 4: //开灯,默认亮度3
//printf(" switch :4 开灯\r\n");
lighter = 3;
//显示开灯
show_pwm(lighter);
break;
case 5:
//printf(" switch :5 关灯\r\n");
lighter = 0;
//显示灯光熄灭
break;//关灯
case 6: //printf(" switch :6亮度30\r\n");
//显示亮度20
lighter = 1;
show_pwm(lighter);
break;
case 7: //printf(" switch :7//亮度60\r\n");
lighter = 3;
show_pwm(lighter);
//显示亮度60
break;//亮度60
case 8: //printf(" switch :8//亮度100\r\n");
lighter = 5;
//显示亮度100
show_pwm(lighter);
break;//亮度100
case 9: //printf(" switch :9//显示请重新发口令\r\n");
//显示请重新发口令
break;
case 10: //printf(" switch :10\r\n");
//显示请重新发口令
break;//请说出一级口令
//case 11: //printf("11\r\n");break;//
default:break;
}

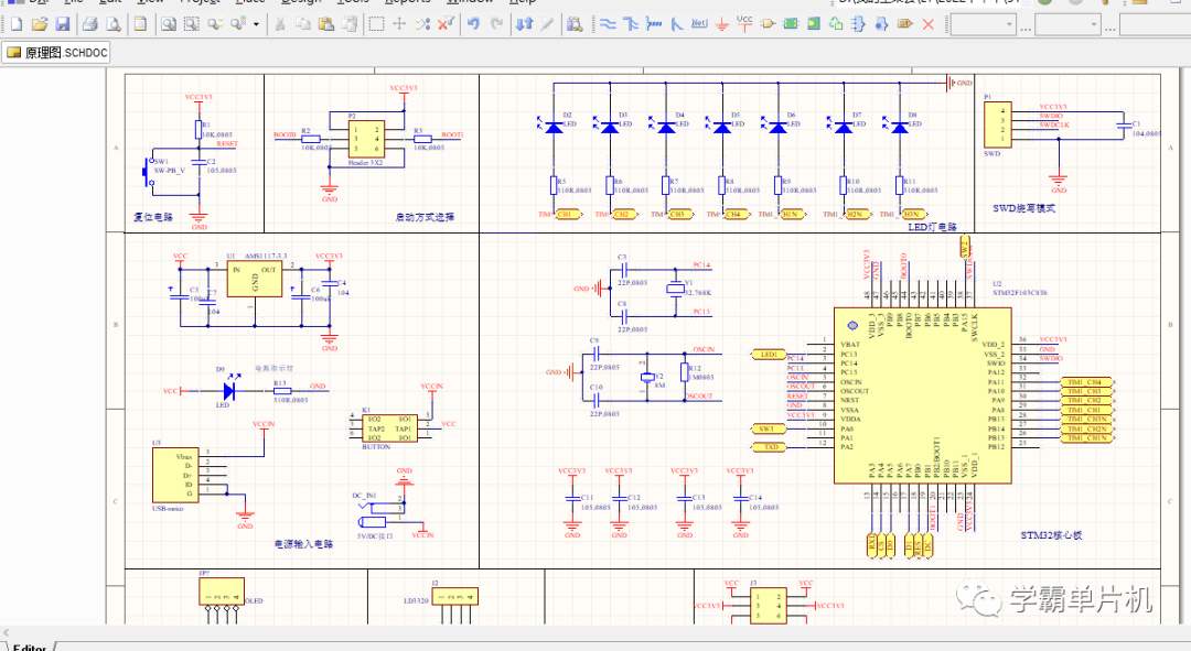
下面是原理图文件:



stm32单片机最小系统讲解:
电源
电就是MCU要吃的饭,不吃饭,stm32芯片肯定不能工作。
stm32最小系统板需要5v和3.3v两种电压,一般可以直接通过USB提供5v电压,也可以用电源适配器提供5V电压。而3.3v电压可以通过稳压芯片如ASM1117-3.3v等,把5v电压降为3.3v输出。
USB接口,提供的5v电压经过ASM1117-3.3v后降为3v3,(10*10^4pF=0.1u)用于电源滤波,高频滤波用小电容,低频滤波用大电容。D3是一个led用以指示电源工况,其上的510R即510.0Ω用以限流,防止led灯烧坏。
USB接口,提供5v电压,同时它也是一个模拟串口,其D-和D+引脚与ch340相应引脚连接构成一个串口设备。
stm32吃的是3v3将其VDD和VSS引脚分别连接到3v3和GND,就解决了stm32的吃饭问题。
注意:VBAT是stm32芯片的备用3.3v电源输入端,当没有备用电源是也需要将VBAT接到VDD上去。
VDDA和VSSA是模拟电源输入口,用以给stm32芯片内部ADC,复位电路供电因此必须分别接到VDD和VSS上。
复位电路
人工作久了容易自闭、精神恍惚,这时需要睡一觉就以重新焕发活力。stm32工作久了也容易“精神恍惚”————程序跑飞,也需要复位。
stm32的NRST引脚是复位信号接收引脚与RESET相连,芯片低电平复位。如上图所示,当芯片刚上电时,电容充电导通,此时RESET=0,芯片复位;当按下复位按钮时,RESET接地,芯片复位。
晶振电路
晶振是芯片的心跳,每一次脉冲激励芯片执行一条指令,因此晶振的重要性不言而喻。
stm32的晶振电路,8M无源晶振,其中(1M)用于稳定晶振的脉冲波形,(20P)和(20P)一方面构成晶振起振的必要回路,另一方面匹配电容,同时还具有调节晶振电路频率的作用。
注意:OSC32IN是外部32.768K晶振输入口,可以直接接时钟信号,也可以不洁作IO用。OSCIN是外部系统时钟输入信号,可以接时钟信号,也可以不接做IO口用,此时stm32用芯片内部的RC电路起振产生时钟信号。
更多推荐




所有评论(0)