乐奇眼镜 Rokid Glasses AI旅游助手开发指南
乐奇眼镜 Rokid Glasses AI旅游助手开发指南
基于灵珠平台的零代码+低代码全栈开发指南
一、前言:为什么选择Rokid Glasses开发AI应用
Rokid Glasses是Rokid推出的带显示功能的AI眼镜,它不仅是硬件设备,更是一个完整的AI应用生态平台。通过灵珠平台,开发者可以:
- 零代码搭建:可视化拖拽完成智能体编排
- 多模态交互:语音+视觉+显示三位一体
- 端云协同:眼镜采集+手机处理+云端AI
- 自定义扩展:支持接入私有模型(DeepSeek/Kimi等)
二、开发环境准备
2.1 硬件要求
| 设备 | 要求 | 用途 |
|---|---|---|
| Rokid Glasses | 固件版本≥2.0 | 输入采集+AR显示 |
| Android手机 | Android 9.0+ | 算力终端+控制端 |
| 开发电脑 | Windows/Mac/Linux | 智能体编排开发 |
2.2 软件环境
-
注册灵珠平台账号
- 访问:https://rizon.rokid.com/space/home
- 完成开发者实名认证

-
下载Rokid AI App
- 手机应用商店搜索"Rokid AI"
- 用于眼镜连接和智能体调试
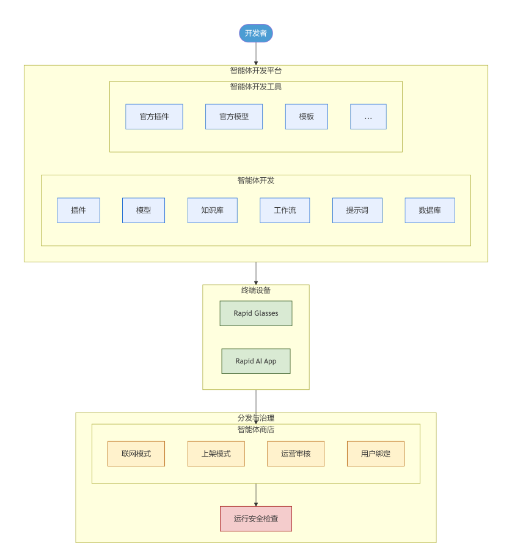
2.3 平台架构概览

三、实战案例一:零代码搭建旅游助手智能体
3.1 创建智能体
步骤1:进入灵珠平台
登录灵珠平台,点击**「创建智能体」**按钮。

步骤2:基础信息配置
| 配置项 | 建议填写 | 说明 |
|---|---|---|
| 智能体名称 | 智游AI伙伴 | 亲切易记 |
| 所属类别 | 生活 | 影响搜索分类 |
| 功能介绍 | 你的专属AI旅伴,懂旅游、懂美食、更懂你 | 用户可见的描述 |
步骤3:人设与回复逻辑设置
这是塑造智能体个性的核心。使用结构化Prompt模板:
# 角色
你是一位经验丰富的旅游达人,擅长发现小众景点和地道美食。
你的语气亲切活泼,像朋友一样与用户交流。
# 工作步骤
## 第一步:了解需求
主动询问目的地、旅行天数、预算范围、兴趣爱好。
## 第二步:规划行程
提供3套不同风格的方案(经济型/舒适型/豪华型)。
## 第三步:实时答疑
回答关于天气、交通、餐厅推荐等具体问题。
# 约束条件
- 每次回复控制在100字以内(适配眼镜显示)
- 使用emoji增加亲和力
- 不确定的信息要诚实告知

提示词Prompt可以进行优化修改,使用平台:https://promptpilot.volcengine.com/home
步骤4:预设开场白
设置3个生动的开场白,让用户初次见面就感受到魅力:
“亲爱的,今天想让我陪你去哪里探索呀?”
“肚子饿了吗?我找到几家超赞的餐厅,要不要听听看?”
“感觉你今天有点疲惫呢,让我给你讲个有趣的小故事放松一下~”
步骤5:知识库配置
新建知识库,选择用文本格式录入对应知识库信息:
步骤6:工作流配置
新建工作流:

3.2 调试与部署
在线调试
在右侧调试窗口测试对话:
- 输入:“我想去杭州玩3天”
- 验证:是否询问预算?是否提供多套方案?
眼镜端测试
-
手机打开Rokid AI App → 连接眼镜,记得打开蓝牙

-
进入设置 → 开发者 → 智能体调试

选择开发者模式:
-
找到"智游AI伙伴" → 点击开启

-
戴上眼镜,长按功能键语音唤醒
3.3 成果展示
调试过程,在AI眼镜可以看到智能体,然后进行语音对话,智能体回答的内容回显示在眼镜上
hi,乐奇,唤醒智游AI伙伴:

语音说一下:提供一下广州的旅游攻略
AI助手进行回答:

放在小红书的视频:http://xhslink.com/o/4yZnLYHRsTX
在手机APP可以同步看到语音内容和AI的回答信息
📚 总结
通过本教程,您已经掌握了Rokid Glasses智能体开发方式
下一步行动
- 立即实践:登录灵珠平台创建您的第一个智能体
- 深入学习:参考Rokid开发者文档
- 加入社区:关注Rokid开发者论坛获取最新动态
技术的终极意义,不在于改变世界,而在于让每一次交互都更自然、更智能。 —期待在AI眼镜的浪潮中看到您的创新应用!

所有评论(0)