自然语言处理(NLP)之依存句法分析的可视化及图分析
自然语言处理(NLP)之依存句法分析的可视化及图分析依存句法分析的效果虽然没有像分词、NER的效果来的好,但也有其使用价值,在日常的工作中,我们免不了要和其打交道。如何分析依存句法分析的结果,一个重要的方面便是其可视化和它的图分析。我们使用的NLP工具为jieba和LTP,其中jieba用于分词,LTP用于词性标注和句法分析,需要事件下载pos.model和parser.model文件。本文使用的
依存句法分析的效果虽然没有像分词、NER的效果来的好,但也有其使用价值,在日常的工作中,我们免不了要和其打交道。如何分析依存句法分析的结果,一个重要的方面便是其可视化和它的图分析。
我们使用的NLP工具为jieba和LTP,其中jieba用于分词,LTP用于词性标注和句法分析,需要事件下载pos.model和parser.model文件。
本文使用的示例句子为:
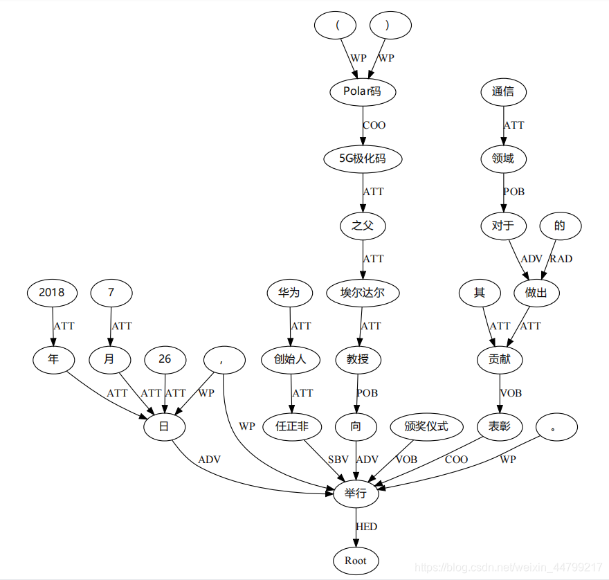
2018年7月26日,华为创始人任正非向5G极化码(Polar码)之父埃尔达尔教授举行颁奖仪式,表彰其对于通信领域做出的贡献。
首先,让我们来看一下没有可视化效果之前的句法分析结果。Python代码如下:
import os
import jieba
from pyltp import Postagger, Parser
sent = '2018年7月26日,华为创始人任正非向5G极化码(Polar码)之父埃尔达尔教授举行颁奖仪式,表彰其对于通信领域做出的贡献。'
jieba.add_word('Polar码')
jieba.add_word('5G极化码')
jieba.add_word('埃尔达尔')
jieba.add_word('之父')
words = list(jieba.cut(sent))
print(words)
# 词性标注
pos_model_path = os.path.join(os.path.dirname(__file__), 'pos.model')
postagger = Postagger()
postagger.load(pos_model_path)
postags = postagger.postag(words)
# 依存句法分析
par_model_path = os.path.join(os.path.dirname(__file__), 'parser.model')
parser = Parser()
parser.load(par_model_path)
arcs = parser.parse(words, postags)
rely_id = [arc.head for arc in arcs] # 提取依存父节点id
relation = [arc.relation for arc in arcs] # 提取依存关系
heads = ['Root' if id == 0 else words[id - 1] for id in rely_id] # 匹配依存父节点词语
for i in range(len(words)):
print(relation[i] + '(' + words[i] + ', ' + heads[i] + ')')
运行结果:
['2018', '年', '7', '月', '26', '日', ',', '华为', '创始人', '任正非', '向', '5G极化码', '(', 'Polar码', ')', '之父', '埃尔达尔', '教授', '举行', '颁奖仪式', ',', '表彰', '其', '对于', '通信', '领域', '做出', '的', '贡献', '。']
ATT(2018, 年)
ATT(年, 日)
ATT(7, 月)
ATT(月, 日)
ATT(26, 日)
ADV(日, 举行)
WP(,, 日)
ATT(华为, 创始人)
ATT(创始人, 任正非)
SBV(任正非, 举行)
ADV(向, 举行)
ATT(5G极化码, 之父)
WP((, Polar码)
COO(Polar码, 5G极化码)
WP(), Polar码)
ATT(之父, 埃尔达尔)
ATT(埃尔达尔, 教授)
POB(教授, 向)
HED(举行, Root)
VOB(颁奖仪式, 举行)
WP(,, 举行)
COO(表彰, 举行)
ATT(其, 贡献)
ADV(对于, 做出)
ATT(通信, 领域)
POB(领域, 对于)
ATT(做出, 贡献)
RAD(的, 做出)
VOB(贡献, 表彰)
WP(。, 举行)
我们得到了该句子的依存句法分析的结果,但是其可视化效果却不好。
我们使用Graphviz工具来得到上述依存句法分析的可视化结果,代码(接上述代码)如下:
from graphviz import Digraph
g = Digraph('测试图片')
g.node(name='Root')
for word in words:
g.node(name=word)
for i in range(len(words)):
if relation[i] not in ['HED']:
g.edge(words[i], heads[i], label=relation[i])
else:
if heads[i] == 'Root':
g.edge(words[i], 'Root', label=relation[i])
else:
g.edge(heads[i], 'Root', label=relation[i])
g.view()
得到的依存句法分析的可视化图片如下:

此时出现了中文乱码问题,多半是因为没有设置fontname为支持中文显示的字体,只需要把node或者edge的fontname="Microsoft YaHei",即可正常显示
from graphviz import Digraph
g = Digraph('测试图片')
g.node(name='Root')
for word in words:
g.node(name=word, fontname="Microsoft YaHei")
for i in range(len(words)):
if relation[i] not in ['HED']:
g.edge(words[i], heads[i], label=relation[i])
else:
if heads[i] == 'Root':
g.edge(words[i], 'Root', label=relation[i])
else:
g.edge(heads[i], 'Root', label=relation[i])
g.view()

在这张图片中,我们有了对依存句法分析结果的直观感觉,效果也非常好,但是遗憾的是,我们并不能对上述可视化结果形成的图(Graph)进行图分析,因为Graphviz仅仅只是一个可视化工具。那么,我们该用什么样的工具来进行图分析呢?
答案就是NetworkX。以下是对于NetworkX应用于依存句法分析的可视化和图分析的展示,其中图分析展示了两个节点之间的最短路径。示例的Python代码如下:
# 利用networkx绘制句法分析结果
import networkx as nx
import matplotlib.pyplot as plt
from pylab import mpl
mpl.rcParams['font.sans-serif'] = ['Arial Unicode MS'] # 指定默认字体
G = nx.Graph() # 建立无向图G
# 添加节点
for word in words:
G.add_node(word)
G.add_node('Root')
# 添加边
for i in range(len(words)):
G.add_edge(words[i], heads[i])
source = '5G极化码'
target1 = '任正非'
distance1 = nx.shortest_path_length(G, source=source, target=target1)
print("'%s'与'%s'在依存句法分析图中的最短距离为: %s" % (source, target1, distance1))
target2 = '埃尔达尔'
distance2 = nx.shortest_path_length(G, source=source, target=target2)
print("'%s'与'%s'在依存句法分析图中的最短距离为: %s" % (source, target2, distance2))
nx.draw(G, with_labels=True)
plt.savefig("undirected_graph.png")
运行结果:
'5G极化码'与'任正非'在依存句法分析图中的最短距离为: 6
'5G极化码'与'埃尔达尔'在依存句法分析图中的最短距离为: 2
得到的可视化图片如下:

graphviz中文乱码问题以及颜色等属性设置:
from graphviz import Digraph
digraph = Digraph("中文图片")
digraph.node(name="a", label="木", color="#00CD66", style="filled", fontcolor="white", fontname="Microsoft YaHei")
digraph.node(name="b", label="火", color="#FF4500", style="filled", fontcolor="white", fontname="Microsoft YaHei")
digraph.node(name="c", label="土", color="#CD950C", style="filled", fontcolor="white", fontname="Microsoft YaHei")
digraph.node(name="d", label="金", color="#FAFAD2", style="filled", fontcolor="#999999", fontname="Microsoft YaHei")
digraph.node(name="e", label="水", color="#00BFFF", style="filled", fontcolor="white", fontname="Microsoft YaHei")
digraph.edge("a", "b", label="木生火", color="#FF6666", fontcolor="#FF6666", fontname="Microsoft YaHei")
digraph.edge("b", "c", label="火生土", color="#FF6666", fontcolor="#FF6666", fontname="Microsoft YaHei")
digraph.edge("c", "d", label="土生金", color="#FF6666", fontcolor="#FF6666", fontname="Microsoft YaHei")
digraph.edge("d", "e", label="金生水", color="#FF6666", fontcolor="#FF6666", fontname="Microsoft YaHei")
digraph.edge("e", "a", label="水生木", color="#FF6666", fontcolor="#FF6666", fontname="Microsoft YaHei")
digraph.edge("a", "c", label="木克土", color="#333333", fontcolor="#333333", fontname="Microsoft YaHei")
digraph.edge("c", "e", label="土克水", color="#333333", fontcolor="#333333", fontname="Microsoft YaHei")
digraph.edge("e", "b", label="水克火", color="#333333", fontcolor="#333333", fontname="Microsoft YaHei")
digraph.edge("b", "d", label="火克金", color="#333333", fontcolor="#333333", fontname="Microsoft YaHei")
digraph.edge("d", "a", label="金克木", color="#333333", fontcolor="#333333", fontname="Microsoft YaHei")
digraph.view()
运行结果:

更多推荐


所有评论(0)